WARNING:
JavaScript is turned OFF. None of the links on this concept map will
work until it is reactivated.
If you need help turning JavaScript On, click here.
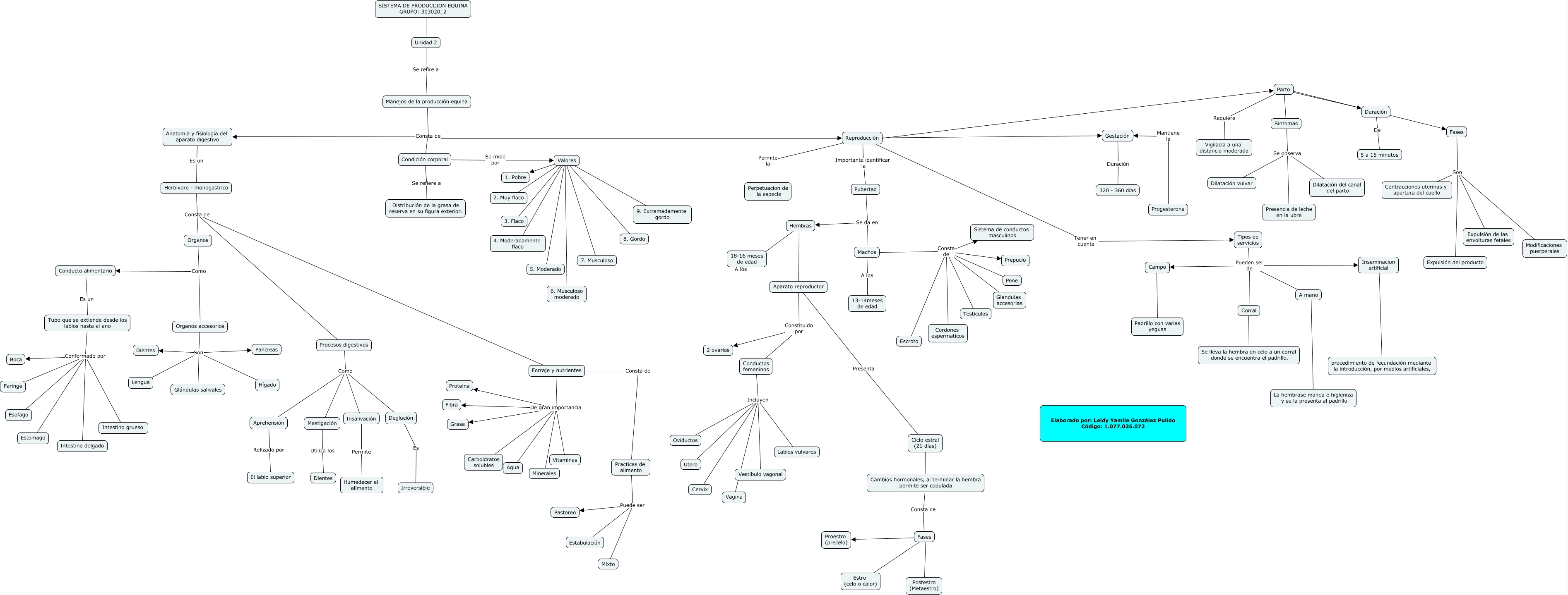
Este Cmap, tiene información relacionada con: Unidad 2-Produción equina, Parto ???? Sintomas, Procesos digestivos Como Insalivación, Fases Son Modificaciones puerperales, Machos Consta de Glandulas accesorias, Sintomas Se observa Dilatación vulvar, Parto ???? Duración, Fases ???? Proestro (precelo), Practicas de alimento Puede ser Pastoreo, Aparato reproductor Constituido por 2 ovarios, Tubo que se extiende desde los labios hasta el ano Conformado por Intestino delgado, Parto Requiere Vigilacia a una distancia moderada, Reproducción Importante identificar la Pubertad, Fases ???? Postestro (Metaestro), Cambios hormonales, al terminar la hembra permite ser copulada Consta de Fases, Herbivoro - monogastrico Consta de Organos, Deglución Es Irreversible, Manejos de la producción equina Consta de Reproducción, Organos Como Organos accesorios, Practicas de alimento Puede ser Mixto, Manejos de la producción equina Consta de Anatomia y fisiologia del aparato digestivo