WARNING:
JavaScript is turned OFF. None of the links on this concept map will
work until it is reactivated.
If you need help turning JavaScript On, click here.
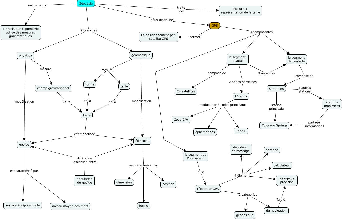
Cette carte de concepts créée avec IHMC CmapTools traite de: géodésie_xxx, le segment de contrôle compose de 5 stations, GPS 3 composantes le segment spatial, géométrique modélisation éllipsoïde, géométrique mesure taille, 5 stations 4 autres stations stations monitrices, Terre est modélisée géoïde, le segment spatial 2 ondes porteuses L1 et L2, le segment de l'utilisateur utilise récepteur GPS, récepteur GPS 2 catégories géodésique, géoïde est caractérisé par surface équipotentielle, physique modélisation géoïde, L1 et L2 modulé par 3 codes principaux Code P, taille de la Terre, stations monitrices partage informations Colorado Springs, récepteur GPS 4 éléments antenne, récepteur GPS 4 éléments décodeur de message, Terre est modélisée éllipsoïde, L1 et L2 modulé par 3 codes principaux Code C/A, GPS 3 composantes le segment de contrôle, Géodésie traite de Mesure + représentation de la terre