WARNING:
JavaScript is turned OFF. None of the links on this concept map will
work until it is reactivated.
If you need help turning JavaScript On, click here.
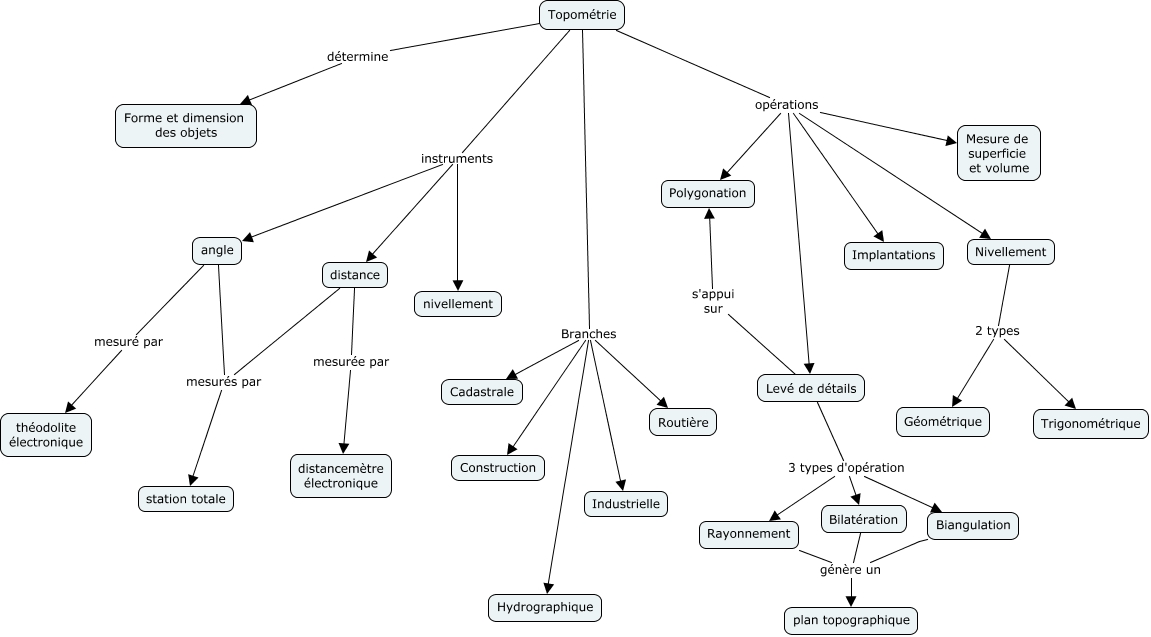
Cette carte de concepts créée avec IHMC CmapTools traite de: topométrie_xxx, Topométrie opérations Implantations, Topométrie instruments nivellement, Topométrie Branches Hydrographique, Levé de détails s'appui sur Polygonation, Topométrie détermine Forme et dimension des objets, distance mesurée par distancemètre électronique, Bilatération génère un plan topographique, Topométrie Branches Routière, Levé de détails 3 types d'opération Rayonnement, Topométrie instruments angle, angle mesurés par station totale, angle mesuré par théodolite électronique, Biangulation génère un plan topographique, Topométrie opérations Polygonation, Topométrie Branches Construction, Nivellement 2 types Trigonométrique, Topométrie opérations Mesure de superficie et volume, Levé de détails 3 types d'opération Biangulation, Topométrie Branches Cadastrale, Topométrie opérations Nivellement