WARNING:
JavaScript is turned OFF. None of the links on this concept map will
work until it is reactivated.
If you need help turning JavaScript On, click here.
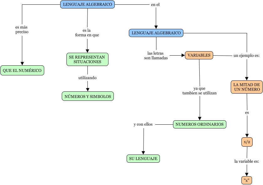
Este Cmap, tiene información relacionada con: Lenguaje algebraico, VARIABLES un ejemplo es: LA MITAD DE UN NÚMERO, SE REPRESENTAN SITUACIONES utilizando NÚMEROS Y SIMBOLOS, LENGUAJE ALGEBRAICO es la forma en que SE REPRESENTAN SITUACIONES, x/2 la variable es: "x", LENGUAJE ALGEBRAICO un ejemplo es: LA MITAD DE UN NÚMERO, NUMEROS ORDINARIOS y con ellos SU LENGUAJE, LENGUAJE ALGEBRAICO en el LENGUAJE ALGEBRAICO, VARIABLES ya que tambien se utilizan NUMEROS ORDINARIOS, LA MITAD DE UN NÚMERO es x/2, LENGUAJE ALGEBRAICO las letras son llamadas VARIABLES, LENGUAJE ALGEBRAICO es más preciso QUE EL NUMÉRICO