WARNING:
JavaScript is turned OFF. None of the links on this concept map will
work until it is reactivated.
If you need help turning JavaScript On, click here.
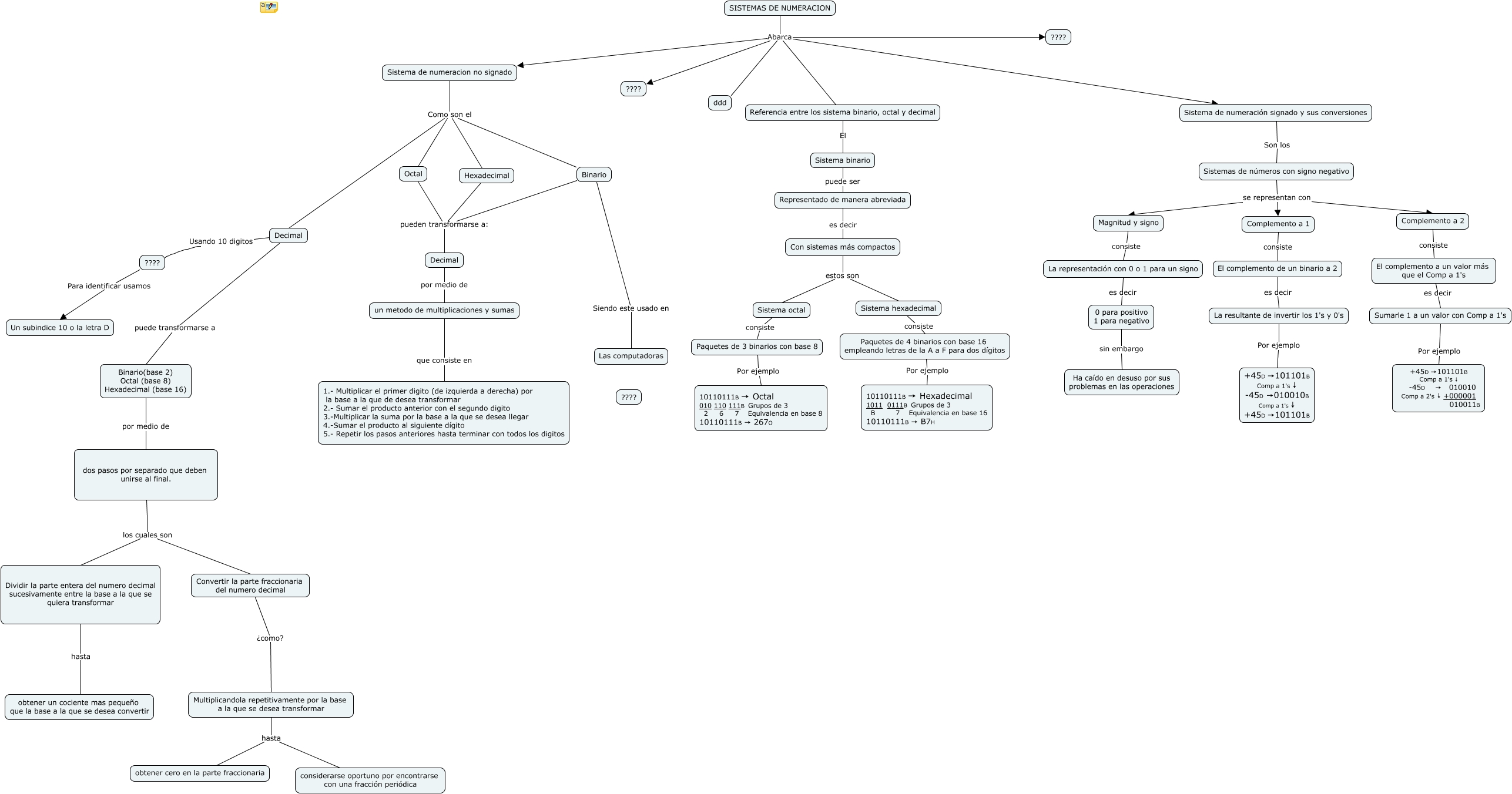
Este Cmap, tiene información relacionada con: PRUEBA UNO-dos, El complemento de un binario a 2 es decir La resultante de invertir los 1's y 0's, Sistemas de números con signo negativo se representan con Complemento a 2, Complemento a 1 consiste El complemento de un binario a 2, Hexadecimal pueden transformarse a: Decimal, SISTEMAS DE NUMERACION Abarca ????, El complemento a un valor más que el Comp a 1's es decir Sumarle 1 a un valor con Comp a 1's, Complemento a 2 consiste El complemento a un valor más que el Comp a 1's, ???? Para identificar usamos Un subindice 10 o la letra D, Paquetes de 3 binarios con base 8 Por ejemplo 10110111B → Octal 010 110 111B Grupos de 3 2 6 7 Equivalencia en base 8 10110111B → 267O, La resultante de invertir los 1's y 0's Por ejemplo +45D →101101B Comp a 1's ↓ -45D →010010B Comp a 1's ↓ +45D →101101B, Sistemas de números con signo negativo se representan con Complemento a 1, La representación con 0 o 1 para un signo es decir 0 para positivo 1 para negativo, Sistema de numeración signado y sus conversiones Son los Sistemas de números con signo negativo, Paquetes de 4 binarios con base 16 empleando letras de la A a F para dos dígitos Por ejemplo 10110111B → Hexadecimal 1011 0111B Grupos de 3 B 7 Equivalencia en base 16 10110111B → B7H, 0 para positivo 1 para negativo sin embargo Ha caído en desuso por sus problemas en las operaciones, Sistema octal consiste Paquetes de 3 binarios con base 8, SISTEMAS DE NUMERACION Abarca ddd, Magnitud y signo consiste La representación con 0 o 1 para un signo, Dividir la parte entera del numero decimal sucesivamente entre la base a la que se quiera transformar hasta obtener un cociente mas pequeño que la base a la que se desea convertir, SISTEMAS DE NUMERACION Abarca Sistema de numeracion no signado