WARNING:
JavaScript is turned OFF. None of the links on this concept map will
work until it is reactivated.
If you need help turning JavaScript On, click here.
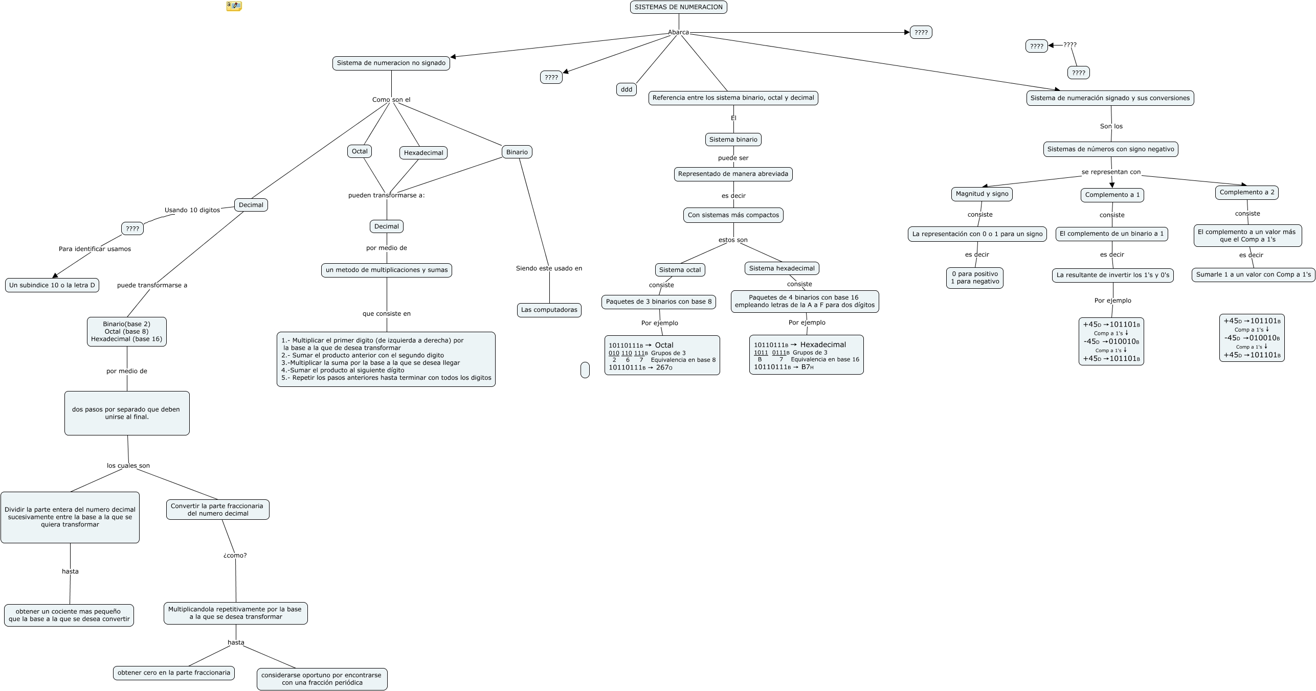
Este Cmap, tiene información relacionada con: PRUEBA UNO, Sistema de numeracion no signado Como son el Hexadecimal, Binario Siendo este usado en Las computadoras, Complemento a 2 consiste El complemento a un valor más que el Comp a 1's, Multiplicandola repetitivamente por la base a la que se desea transformar hasta considerarse oportuno por encontrarse con una fracción periódica, SISTEMAS DE NUMERACION Abarca ddd, Decimal por medio de un metodo de multiplicaciones y sumas, Sistema de numeracion no signado Como son el Decimal, Sistema binario puede ser Representado de manera abreviada, Sistema hexadecimal consiste Paquetes de 4 binarios con base 16 empleando letras de la A a F para dos dígitos, SISTEMAS DE NUMERACION Abarca ????, El complemento de un binario a 1 es decir La resultante de invertir los 1's y 0's, Sistema de numeracion no signado Como son el Binario, Paquetes de 4 binarios con base 16 empleando letras de la A a F para dos dígitos Por ejemplo 10110111B → Hexadecimal 1011 0111B Grupos de 3 B 7 Equivalencia en base 16 10110111B → B7H, Referencia entre los sistema binario, octal y decimal El Sistema binario, Binario(base 2) Octal (base 8) Hexadecimal (base 16) por medio de dos pasos por separado que deben unirse al final., Con sistemas más compactos estos son Sistema hexadecimal, dos pasos por separado que deben unirse al final. los cuales son Convertir la parte fraccionaria del numero decimal, Sistemas de números con signo negativo se representan con Complemento a 2, Magnitud y signo consiste La representación con 0 o 1 para un signo, Sistema de numeración signado y sus conversiones Son los Sistemas de números con signo negativo