WARNING:
JavaScript is turned OFF. None of the links on this concept map will
work until it is reactivated.
If you need help turning JavaScript On, click here.
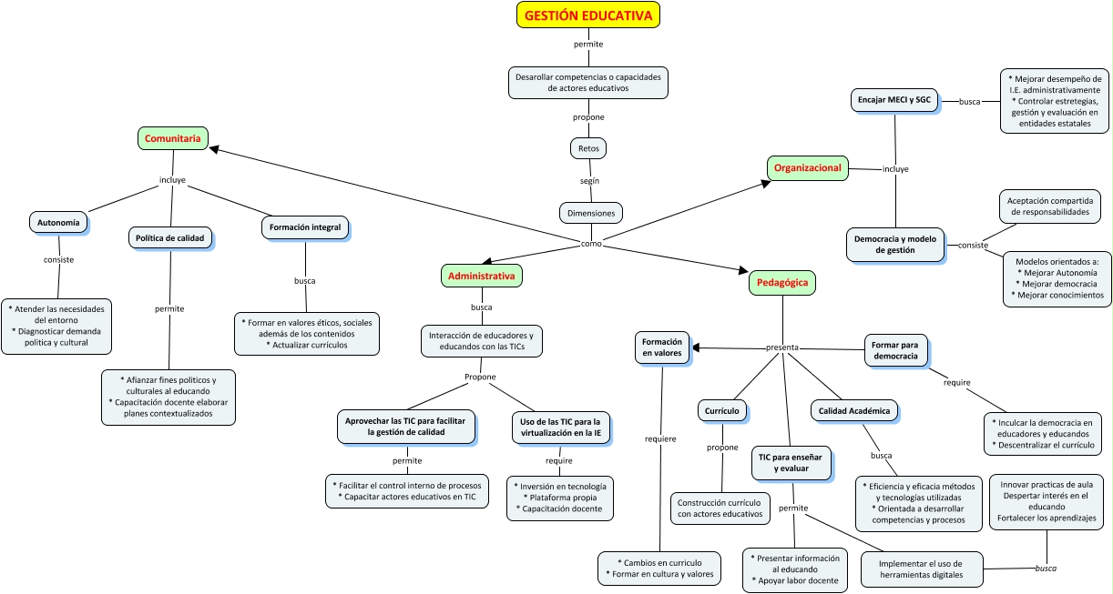
Este Cmap, tiene información relacionada con: Gestión Educativa, Desarollar competencias o capacidades de actores educativos propone Retos, Pedagógica presenta Currículo, Formación en valores requiere * Cambios en curriculo * Formar en cultura y valores, Democracia y modelo de gestión consiste Aceptación compartida de responsabilidades, Dimensiones como Administrativa, Comunitaria incluye Autonomía, Comunitaria incluye Política de calidad, Formar para democracia require * Inculcar la democracia en educadores y educandos * Descentralizar el currículo, Pedagógica presenta Calidad Académica, Aprovechar las TIC para facilitar la gestión de calidad permite * Facilitar el control interno de procesos * Capacitar actores educativos en TIC, Dimensiones como Pedagógica, Uso de las TIC para la virtualización en la IE require * Inversión en tecnología * Plataforma propia * Capacitación docente, Pedagógica presenta Formar para democracia, Organizacional incluye Encajar MECI y SGC, GESTIÓN EDUCATIVA permite Desarollar competencias o capacidades de actores educativos, Interacción de educadores y educandos con las TICs Propone Uso de las TIC para la virtualización en la IE, Pedagógica presenta TIC para enseñar y evaluar, Organizacional incluye Democracia y modelo de gestión, TIC para enseñar y evaluar permite * Presentar información al educando * Apoyar labor docente, Autonomía consiste * Atender las necesidades del entorno * Diagnosticar demanda politica y cultural