WARNING:
JavaScript is turned OFF. None of the links on this concept map will
work until it is reactivated.
If you need help turning JavaScript On, click here.
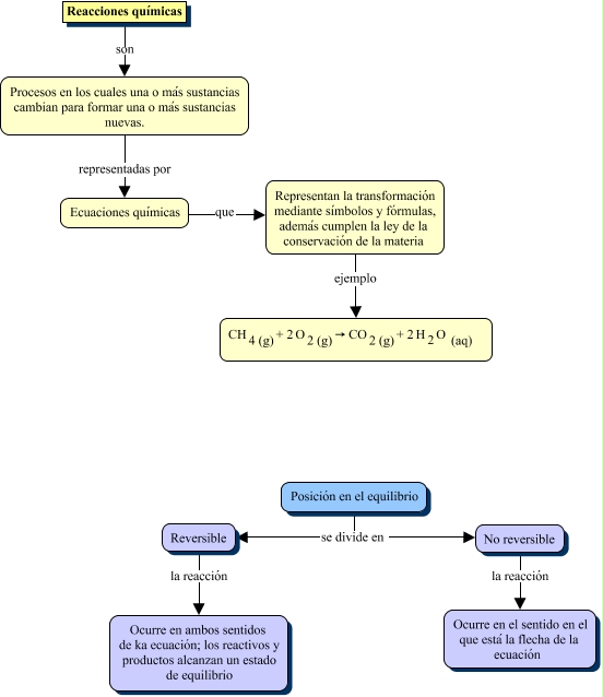
Este Cmap, tiene información relacionada con: Reacciones químicas, Reacciones químicas son Procesos en los cuales una o más sustancias cambian para formar una o más sustancias nuevas., Posición en el equilibrio se divide en Reversible, Reversible la reacción Ocurre en ambos sentidos de ka ecuación; los reactivos y productos alcanzan un estado de equilibrio, Posición en el equilibrio se divide en No reversible, No reversible la reacción Ocurre en el sentido en el que está la flecha de la ecuación, Representan la transformación mediante símbolos y fórmulas, además cumplen la ley de la conservación de la materia ejemplo <math xmlns="http://www.w3.org/1998/Math/MathML"> <mmultiscripts> <mtext> CH </mtext> <mtext> 4 (g) </mtext> <none/> </mmultiscripts> <mtext> + 2 </mtext> <mmultiscripts> <mtext> O </mtext> <mtext> 2 (g) </mtext> <none/> </mmultiscripts> <mtext> → </mtext> <mmultiscripts> <mtext> CO </mtext> <mtext> 2 (g) </mtext> <none/> </mmultiscripts> <mtext> + 2 </mtext> <mmultiscripts> <mtext> H </mtext> <mtext> 2 </mtext> <none/> </mmultiscripts> <mmultiscripts> <mtext> O </mtext> <mtext> (aq) </mtext> <none/> </mmultiscripts> <mmultiscripts> <mtext> </mtext> <mtext> </mtext> <none/> </mmultiscripts> </math>, Ecuaciones químicas que Representan la transformación mediante símbolos y fórmulas, además cumplen la ley de la conservación de la materia, Procesos en los cuales una o más sustancias cambian para formar una o más sustancias nuevas. representadas por Ecuaciones químicas