WARNING:
JavaScript is turned OFF. None of the links on this concept map will
work until it is reactivated.
If you need help turning JavaScript On, click here.
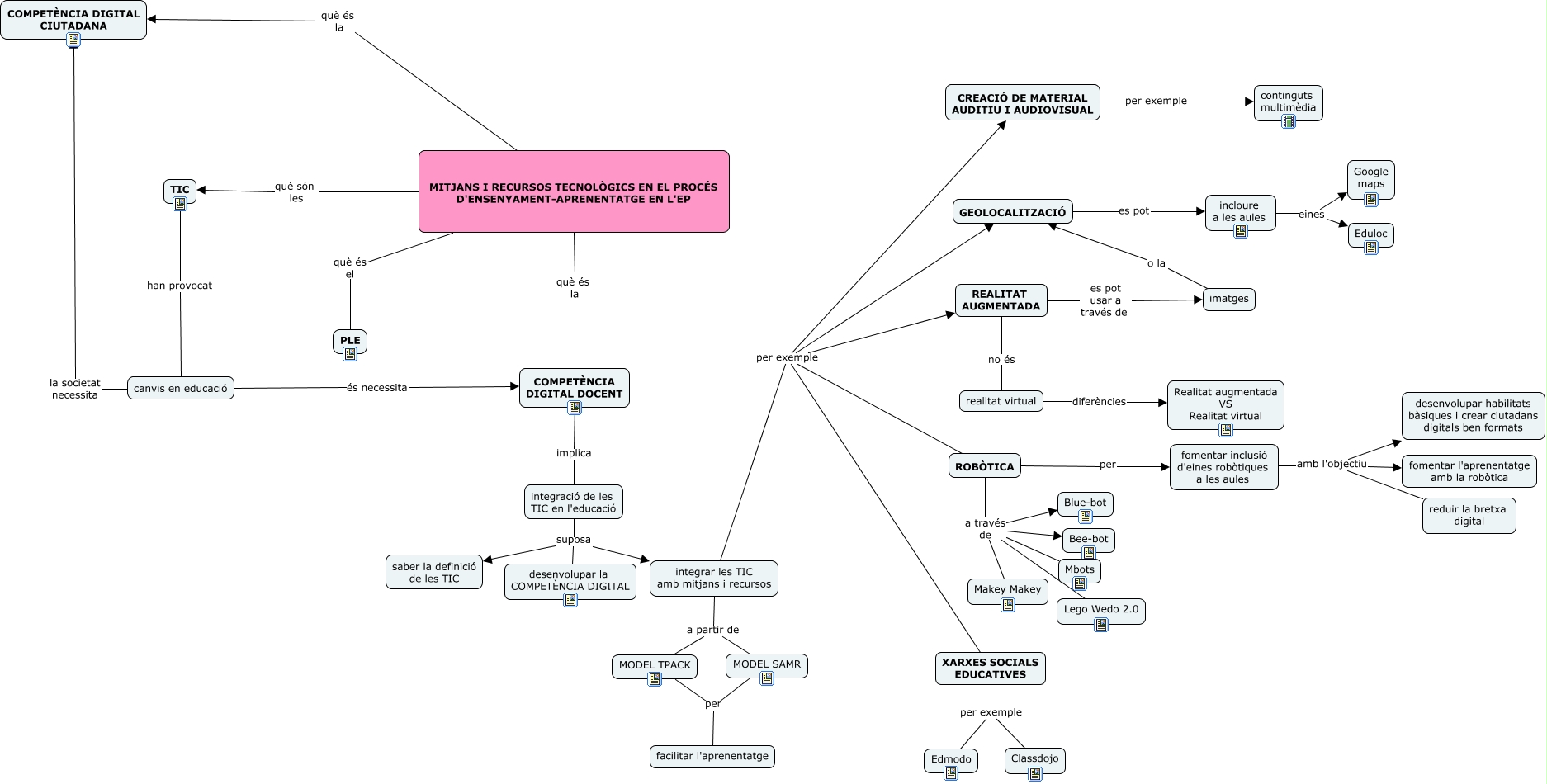
Este Cmap, tiene información relacionada con: CMAP TIC DEFINITIU, canvis en educació és necessita COMPETÈNCIA DIGITAL DOCENT, TIC han provocat canvis en educació, XARXES SOCIALS EDUCATIVES per exemple Edmodo, integració de les TIC en l'educació suposa saber la definició de les TIC, ROBÒTICA a través de Blue-bot, integrar les TIC amb mitjans i recursos per exemple XARXES SOCIALS EDUCATIVES, canvis en educació la societat necessita COMPETÈNCIA DIGITAL CIUTADANA, incloure a les aules eines Google maps, REALITAT AUGMENTADA no és realitat virtual, MODEL SAMR per facilitar l'aprenentatge, XARXES SOCIALS EDUCATIVES per exemple Classdojo, integració de les TIC en l'educació suposa desenvolupar la COMPETÈNCIA DIGITAL, integrar les TIC amb mitjans i recursos a partir de MODEL SAMR, fomentar inclusió d'eines robòtiques a les aules amb l'objectiu fomentar l'aprenentatge amb la robòtica, ROBÒTICA a través de Mbots, integrar les TIC amb mitjans i recursos a partir de MODEL TPACK, integrar les TIC amb mitjans i recursos per exemple CREACIÓ DE MATERIAL AUDITIU I AUDIOVISUAL, GEOLOCALITZACIÓ es pot incloure a les aules, MITJANS I RECURSOS TECNOLÒGICS EN EL PROCÉS D'ENSENYAMENT-APRENENTATGE EN L'EP què són les TIC, MITJANS I RECURSOS TECNOLÒGICS EN EL PROCÉS D'ENSENYAMENT-APRENENTATGE EN L'EP què és el PLE