WARNING:
JavaScript is turned OFF. None of the links on this concept map will
work until it is reactivated.
If you need help turning JavaScript On, click here.
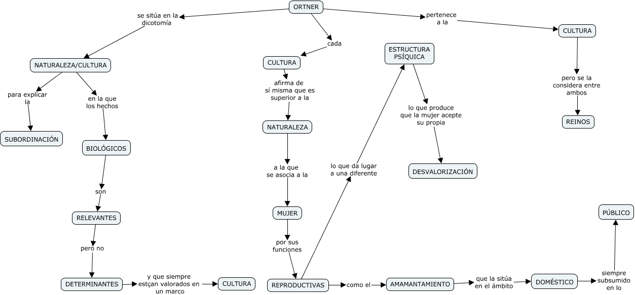
Este Cmap, tiene información relacionada con: C6Ortner, MUJER por sus funciones REPRODUCTIVAS, BIOLÓGICOS son RELEVANTES, ORTNER pertenece a la CULTURA, ORTNER cada CULTURA, CULTURA afirma de sí misma que es superior a la NATURALEZA, ORTNER se sitúa en la dicotomía NATURALEZA/CULTURA, ESTRUCTURA PSÍQUICA lo que produce que la mujer acepte su propia DESVALORIZACIÓN, CULTURA pero se la considera entre ambos REINOS, NATURALEZA a la que se asocia a la MUJER, AMAMANTAMIENTO que la sitúa en el ámbito DOMÉSTICO, NATURALEZA/CULTURA para explicar la SUBORDINACIÓN, DOMÉSTICO siempre subsumido en lo PÚBLICO, DETERMINANTES y que siempre estçan valorados en un marco CULTURA, REPRODUCTIVAS lo que da lugar a una diferente ESTRUCTURA PSÍQUICA, RELEVANTES pero no DETERMINANTES, NATURALEZA/CULTURA en la que los hechos BIOLÓGICOS, REPRODUCTIVAS como el AMAMANTAMIENTO