WARNING:
JavaScript is turned OFF. None of the links on this concept map will
work until it is reactivated.
If you need help turning JavaScript On, click here.
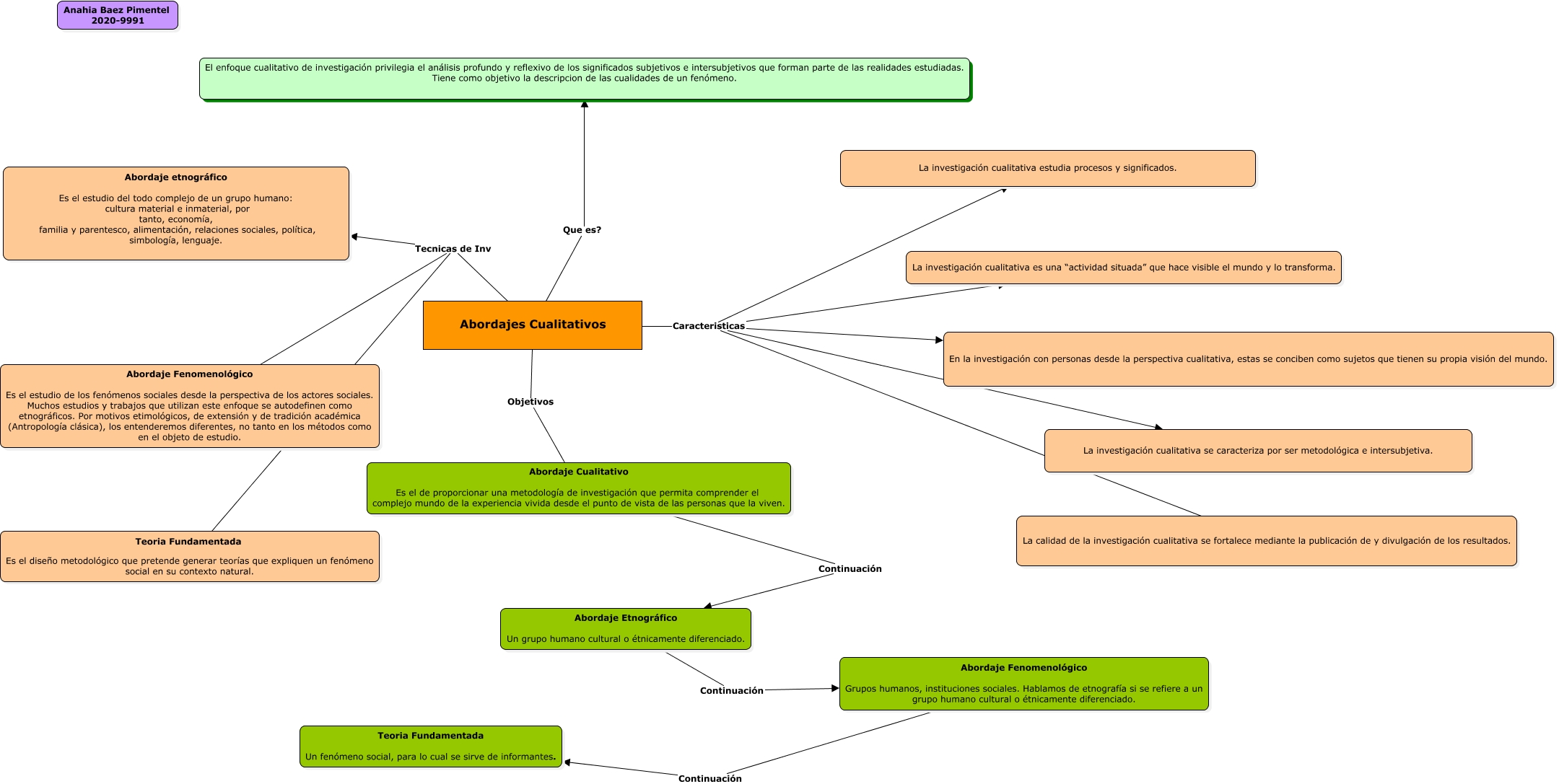
This Concept Map, created with IHMC CmapTools, has information related to: Independet Study M, Abordaje Fenomenológico Grupos humanos, instituciones sociales. Hablamos de etnografía si se refiere a un grupo humano cultural o étnicamente diferenciado. Continuación Teoria Fundamentada Un fenómeno social, para lo cual se sirve de informantes., Abordajes Cualitativos Caracteristicas La calidad de la investigación cualitativa se fortalece mediante la publicación de y divulgación de los resultados., Abordajes Cualitativos Tecnicas de Inv Abordaje etnográfico Es el estudio del todo complejo de un grupo humano: cultura material e inmaterial, por tanto, economía, familia y parentesco, alimentación, relaciones sociales, política, simbología, lenguaje., Abordaje Cualitativo Es el de proporcionar una metodología de investigación que permita comprender el complejo mundo de la experiencia vivida desde el punto de vista de las personas que la viven. Continuación Abordaje Etnográfico Un grupo humano cultural o étnicamente diferenciado., Abordajes Cualitativos Caracteristicas La investigación cualitativa estudia procesos y significados., Abordaje Etnográfico Un grupo humano cultural o étnicamente diferenciado. Continuación Abordaje Fenomenológico Grupos humanos, instituciones sociales. Hablamos de etnografía si se refiere a un grupo humano cultural o étnicamente diferenciado., Abordajes Cualitativos Caracteristicas La investigación cualitativa es una “actividad situada” que hace visible el mundo y lo transforma., Abordajes Cualitativos Caracteristicas En la investigación con personas desde la perspectiva cualitativa, estas se conciben como sujetos que tienen su propia visión del mundo., Abordajes Cualitativos Objetivos Abordaje Cualitativo Es el de proporcionar una metodología de investigación que permita comprender el complejo mundo de la experiencia vivida desde el punto de vista de las personas que la viven., Abordajes Cualitativos Tecnicas de Inv Abordaje Fenomenológico Es el estudio de los fenómenos sociales desde la perspectiva de los actores sociales. Muchos estudios y trabajos que utilizan este enfoque se autodefinen como etnográficos. Por motivos etimológicos, de extensión y de tradición académica (Antropología clásica), los entenderemos diferentes, no tanto en los métodos como en el objeto de estudio., Abordajes Cualitativos Tecnicas de Inv Teoria Fundamentada Es el diseño metodológico que pretende generar teorías que expliquen un fenómeno social en su contexto natural., Abordajes Cualitativos Que es? El enfoque cualitativo de investigación privilegia el análisis profundo y reflexivo de los significados subjetivos e intersubjetivos que forman parte de las realidades estudiadas. Tiene como objetivo la descripcion de las cualidades de un fenómeno., Abordajes Cualitativos Caracteristicas La investigación cualitativa se caracteriza por ser metodológica e intersubjetiva.