WARNING:
JavaScript is turned OFF. None of the links on this concept map will
work until it is reactivated.
If you need help turning JavaScript On, click here.
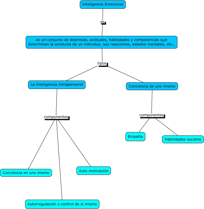
Este Cmap, tiene información relacionada con: Sin Título 1, La Inteligencia Intrapersonal componentes Auto motivación, La Inteligencia Intrapersonal componentes Conciencia en uno mismo, Inteligencia Emocional es es un conjunto de destrezas, actitudes, habilidades y competencias que determinan la conducta de un individuo, sus reacciones, estados mentales, etc.,, Conciencia de uno mismo componentes Habilidades sociales, es un conjunto de destrezas, actitudes, habilidades y competencias que determinan la conducta de un individuo, sus reacciones, estados mentales, etc., tipos Conciencia de uno mismo, Conciencia de uno mismo componentes Empatía, La Inteligencia Intrapersonal componentes Autorregulación o control de sí mismo, es un conjunto de destrezas, actitudes, habilidades y competencias que determinan la conducta de un individuo, sus reacciones, estados mentales, etc., tipos La Inteligencia Intrapersonal