WARNING:
JavaScript is turned OFF. None of the links on this concept map will
work until it is reactivated.
If you need help turning JavaScript On, click here.
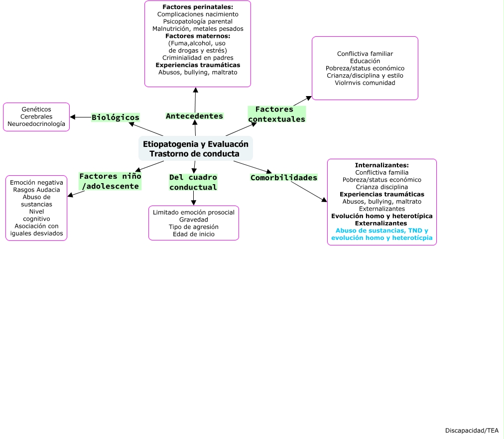
Este Cmap, tiene información relacionada con: violencia02, Etiopatogenia y Evaluacón Trastorno de conducta Factores niño /adolescente Emoción negativa Rasgos Audacia Abuso de sustancias Nivel cognitivo Asociación con iguales desviados, Etiopatogenia y Evaluacón Trastorno de conducta Factores contextuales Conflictiva familiar Educación Pobreza/status económico Crianza/disciplina y estilo Violrnvis comunidad, Etiopatogenia y Evaluacón Trastorno de conducta Biológicos Genéticos Cerebrales Neuroedocrinología, Etiopatogenia y Evaluacón Trastorno de conducta Comorbilidades Internalizantes: Conflictiva familia Pobreza/status económico Crianza disciplina Experiencias traumáticas Abusos, bullying, maltrato Externalizantes Evolución homo y heterotípica Externalizantes Abuso de sustancias, TND y evolución homo y heterotícpia, Etiopatogenia y Evaluacón Trastorno de conducta Del cuadro conductual Limitado emoción prosocial Gravedad Tipo de agresión Edad de inicio, Etiopatogenia y Evaluacón Trastorno de conducta Antecedentes Factores perinatales: Complicaciones nacimiento Psicopatología parental Malnutrición, metales pesados Factores maternos: (Fuma,alcohol, uso de drogas y estrés) Criminialidad en padres Experiencias traumáticas Abusos, bullying, maltrato