WARNING:
JavaScript is turned OFF. None of the links on this concept map will
work until it is reactivated.
If you need help turning JavaScript On, click here.
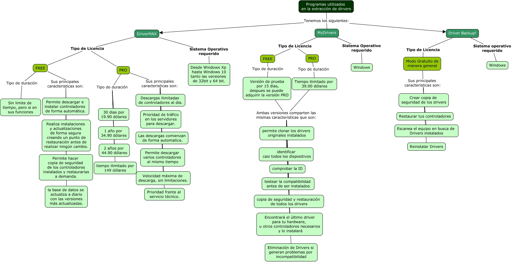
Este Cmap, tiene información relacionada con: Ensamblaje, MyDrivers Tipo de Licencia PRO, DriverMAX Tipo de Licencia PRO, PRO Tipo de duración 1 año por 34.90 dólares, Programas utilizados en la extracción de dirvers Tenemos los siguientes: DriverMAX, Versión de prueba por 15 días, despues se puede adquirir la versión PRO Ambas versiones comparten las mismas caracteristicas que son: identificar casi todos los dispositivos, FREE Tipo de duración Versión de prueba por 15 días, despues se puede adquirir la versión PRO, PRO Sus principales caracteristicas son: Descargas ilimitadas de controladores al dia., Programas utilizados en la extracción de dirvers Tenemos los siguientes: MyDrivers, Prioridad frente al servicio técnico. Sus principales caracteristicas son: Descargas ilimitadas de controladores al dia., FREE Sus principales caracteristicas son: la base de datos se actualiza a diario con las versiones más actualizadas., FREE Sus principales caracteristicas son: Permite hacer copia de seguridad de los controladores instalados y restaurarlas a demanda., Driver Backup! Tipo de Licencia Modo Gratuito de manera general, Programas utilizados en la extracción de dirvers Tenemos los siguientes: Driver Backup!, FREE Sus principales caracteristicas son: Permite descargar e instalar controladores de forma automática., MyDrivers Tipo de Licencia FREE, Tiempo ilimitado por 39.00 dólares Ambas versiones comparten las mismas caracteristicas que son: comprobar la ID, Tiempo ilimitado por 39.00 dólares Ambas versiones comparten las mismas caracteristicas que son: testear la compatibilidad antes de ser instalados, Versión de prueba por 15 días, despues se puede adquirir la versión PRO Ambas versiones comparten las mismas caracteristicas que son: Eliminación de Drivers si generan problemas por incompatibilidad, FREE Tipo de duración Sin limite de tiempo, pero si en sus funciones, Modo Gratuito de manera general Sus principales caracteristicas son: Escanea el equipo en busca de Drivers instalados