WARNING:
JavaScript is turned OFF. None of the links on this concept map will
work until it is reactivated.
If you need help turning JavaScript On, click here.
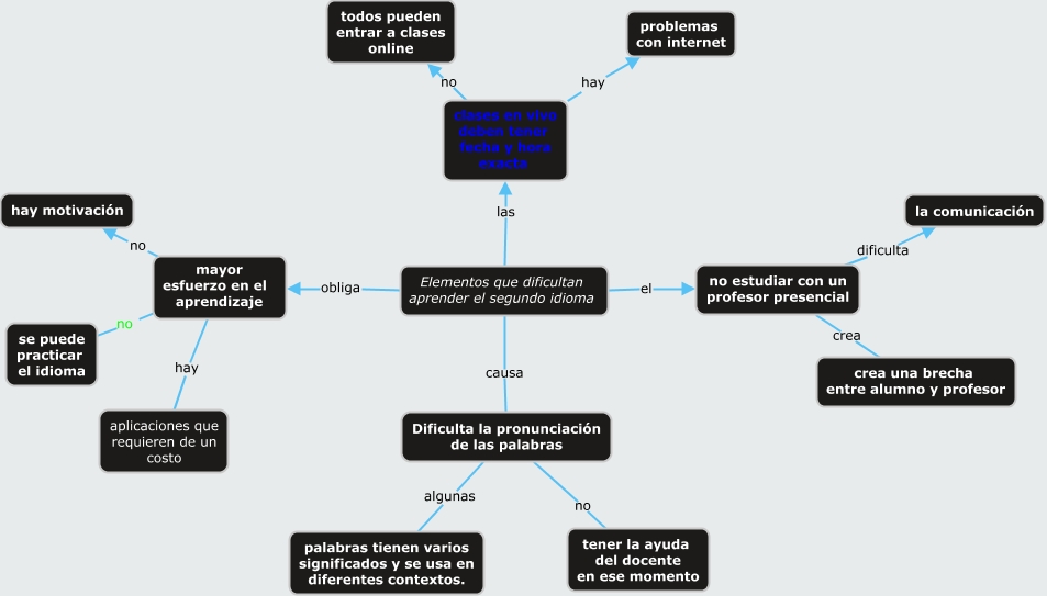
Este Cmap, tiene información relacionada con: justificación, mayor esfuerzo en el aprendizaje no hay motivación, Elementos que dificultan aprender el segundo idioma el no estudiar con un profesor presencial, no estudiar con un profesor presencial dificulta la comunicación, Elementos que dificultan aprender el segundo idioma obliga mayor esfuerzo en el aprendizaje, Elementos que dificultan aprender el segundo idioma las clases en vivo deben tener fecha y hora exacta, clases en vivo deben tener fecha y hora exacta hay problemas con internet, Dificulta la pronunciación de las palabras no tener la ayuda del docente en ese momento, Elementos que dificultan aprender el segundo idioma causa Dificulta la pronunciación de las palabras, mayor esfuerzo en el aprendizaje no se puede practicar el idioma, no estudiar con un profesor presencial crea crea una brecha entre alumno y profesor, Dificulta la pronunciación de las palabras algunas palabras tienen varios significados y se usa en diferentes contextos., mayor esfuerzo en el aprendizaje hay aplicaciones que requieren de un costo, clases en vivo deben tener fecha y hora exacta no todos pueden entrar a clases online