WARNING:
JavaScript is turned OFF. None of the links on this concept map will
work until it is reactivated.
If you need help turning JavaScript On, click here.
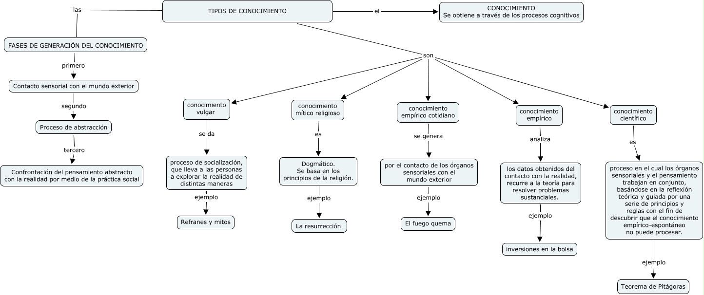
Este Cmap, tiene información relacionada con: tipos de conocimiento, proceso de socialización, que lleva a las personas a explorar la realidad de distintas maneras ejemplo Refranes y mitos, conocimiento vulgar se da proceso de socialización, que lleva a las personas a explorar la realidad de distintas maneras, por el contacto de los órganos sensoriales con el mundo exterior ejemplo El fuego quema, conocimiento mítico religioso es Dogmático. Se basa en los principios de la religión., conocimiento empírico cotidiano se genera por el contacto de los órganos sensoriales con el mundo exterior, TIPOS DE CONOCIMIENTO son conocimiento empírico cotidiano, Contacto sensorial con el mundo exterior segundo Proceso de abstracción, TIPOS DE CONOCIMIENTO el CONOCIMIENTO Se obtiene a través de los procesos cognitivos, Proceso de abstracción tercero Confrontación del pensamiento abstracto con la realidad por medio de la práctica social, TIPOS DE CONOCIMIENTO las FASES DE GENERACIÓN DEL CONOCIMIENTO, conocimiento empírico analiza los datos obtenidos del contacto con la realidad, recurre a la teoría para resolver problemas sustanciales., FASES DE GENERACIÓN DEL CONOCIMIENTO primero Contacto sensorial con el mundo exterior, TIPOS DE CONOCIMIENTO son conocimiento mítico religioso, TIPOS DE CONOCIMIENTO son conocimiento empírico, TIPOS DE CONOCIMIENTO son conocimiento vulgar, Dogmático. Se basa en los principios de la religión. ejemplo La resurrección, los datos obtenidos del contacto con la realidad, recurre a la teoría para resolver problemas sustanciales. ejemplo inversiones en la bolsa, TIPOS DE CONOCIMIENTO son conocimiento científico, proceso en el cual los órganos sensoriales y el pensamiento trabajan en conjunto, basándose en la reflexión teórica y guiada por una serie de principios y reglas con el fin de descubrir que el conocimiento empírico-espontáneo no puede procesar. ejemplo Teorema de Pitágoras, conocimiento científico es proceso en el cual los órganos sensoriales y el pensamiento trabajan en conjunto, basándose en la reflexión teórica y guiada por una serie de principios y reglas con el fin de descubrir que el conocimiento empírico-espontáneo no puede procesar.