WARNING:
JavaScript is turned OFF. None of the links on this concept map will
work until it is reactivated.
If you need help turning JavaScript On, click here.
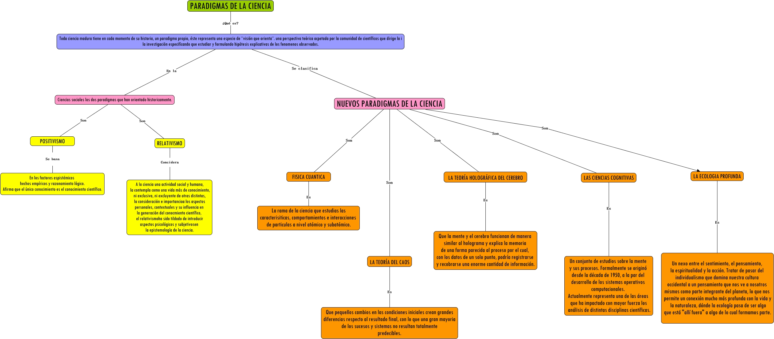
Este Cmap, tiene información relacionada con: PARADIGMAS DE LA CIENCIA, LA ECOLOGIA PROFUNDA Es Un nexo entre el sentimiento, el pensamiento, la espiritualidad y la acción. Tratar de pasar del individualismo que domina nuestra cultura occidental a un pensamiento que nos ve a nosotros mismos como parte integrante del planeta, lo que nos permite un conexión mucho más profunda con la vida y la naturaleza, dónde la ecología pasa de ser algo que está "allí fuera" a algo de lo cual formamos parte., Toda ciencia madura tiene en cada momento de su historia, un paradigma propio, éste representa una especie de ¨visión que orienta¨. una perspectiva teórica acpetada por la comunidad de científicos que dirige la i la investigación especifícando que estudiar y formulando hipótesis explicativas de los fenomenos observados. Se clasifica NUEVOS PARADIGMAS DE LA CIENCIA, PARADIGMAS DE LA CIENCIA ¿Qué es? Toda ciencia madura tiene en cada momento de su historia, un paradigma propio, éste representa una especie de ¨visión que orienta¨. una perspectiva teórica acpetada por la comunidad de científicos que dirige la i la investigación especifícando que estudiar y formulando hipótesis explicativas de los fenomenos observados., RELATIVISMO Concidera A la ciencia una actividad social y humana, la contempla como una vida más de conocimiento, ni exclusiva, ni excluyente de otras distintas, la consideración e importanciaa los aspectos personales, contextuales y su influencia en la generación del conocmiento científico, el relativismoha sido tildado de introducir aspectos psicológicos y subjetivosen la epistemología de la ciencia., LAS CIENCIAS COGNITIVAS Es Un conjunto de estudios sobre la mente y sus procesos. Formalmente se originó desde la década de 1950, a la par del desarrollo de los sistemas operativos computacionales. Actualmente representa una de las áreas que ha impactado con mayor fuerza los análisis de distintas disciplinas científicas., Toda ciencia madura tiene en cada momento de su historia, un paradigma propio, éste representa una especie de ¨visión que orienta¨. una perspectiva teórica acpetada por la comunidad de científicos que dirige la i la investigación especifícando que estudiar y formulando hipótesis explicativas de los fenomenos observados. En la Ciencias sociales los dos paradigmas que han orientado historicamente., NUEVOS PARADIGMAS DE LA CIENCIA Son LA TEORÍA DEL CAOS, NUEVOS PARADIGMAS DE LA CIENCIA Son LA ECOLOGIA PROFUNDA, NUEVOS PARADIGMAS DE LA CIENCIA Son FISICA CUANTICA, NUEVOS PARADIGMAS DE LA CIENCIA Son LA TEORÍA HOLOGRÁFICA DEL CEREBRO, NUEVOS PARADIGMAS DE LA CIENCIA Son LAS CIENCIAS COGNITIVAS, LA TEORÍA DEL CAOS Es Que pequeños cambios en las condiciones iniciales crean grandes diferencias respecto al resultado final, con lo que una gran mayoria de los sucesos y sistemas no resultan totalmente predecibles., LA TEORÍA HOLOGRÁFICA DEL CEREBRO Es Que la mente y el cerebro funcionan de manera similar al holograma y explica la memoria de una forma parecida al proceso por el cual, con los datos de un solo punto, podría registrarse y recobrarse una enorme cantidad de información., Ciencias sociales los dos paradigmas que han orientado historicamente. Son RELATIVISMO, Ciencias sociales los dos paradigmas que han orientado historicamente. Son POSITIVISMO, POSITIVISMO Se basa En los factores espistémicos hechos empíricos y razonamiento lógico. Afirma que el único conocimiento es el conocimiento científico., FISICA CUANTICA Es La rama de la ciencia que estudias las caracterisiticas, comportamientos e interacciones de particulas a nivel atómico y subatómico.