WARNING:
JavaScript is turned OFF. None of the links on this concept map will
work until it is reactivated.
If you need help turning JavaScript On, click here.
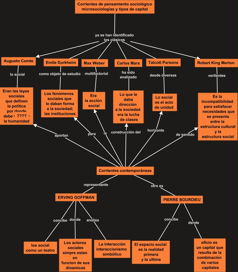
Este Cmap, tiene información relacionada con: CORRIENTES DE PENSAMIENTO SOCIOLOGICO, Corrientes contemporáneas para Los fenómenos sociales que le daban forma a la sociedad; las instituciones, Corrientes de pensamiento sociológico microsociologías y tipos de capital ya se han identificado los clásicos Carlos Marx, Corrientes de pensamiento sociológico microsociologías y tipos de capital ya se han identificado los clásicos Robert King Merton, Corrientes contemporáneas construcción del Lo que le daba dirección a la sociedad era la lucha de clases, Talcott Parsons desde diversas Lo social es el acto de unidad, PIERRE BOURDIEU dende oficio es un capital que resulta de la combinación de varios capitales, Corrientes contemporáneas la Era la acción social, Corrientes contemporáneas aportan Eran las leyes sociales que definen la política por donde debe transitar la humanidad, Robert King Merton vertientes Es la incompatibilidad para satisfacer necesidades que se presenta entre la estructura cultural y la estructura social, Corrientes de pensamiento sociológico microsociologías y tipos de capital ya se han identificado los clásicos Augusto Comte, Corrientes contemporáneas otro es PIERRE BOURDIEU, Corrientes contemporáneas representante ERVING GOFFMAN, ERVING GOFFMAN analiza La interacción interaccionismo simbólico, Augusto Comte lo social Eran las leyes sociales que definen la política por donde debe transitar la humanidad, Emile Durkheim como objeto de estudio Los fenómenos sociales que le daban forma a la sociedad; las instituciones, Corrientes de pensamiento sociológico microsociologías y tipos de capital ya se han identificado los clásicos Talcott Parsons, Max Weber multifactorial Era la acción social, Carlos Marx ha sido analizado Lo que le daba dirección a la sociedad era la lucha de clases, Corrientes de pensamiento sociológico microsociologías y tipos de capital ya se han identificado los clásicos Max Weber, PIERRE BOURDIEU concibe El espacio social es la realidad primera y la ultima