WARNING:
JavaScript is turned OFF. None of the links on this concept map will
work until it is reactivated.
If you need help turning JavaScript On, click here.
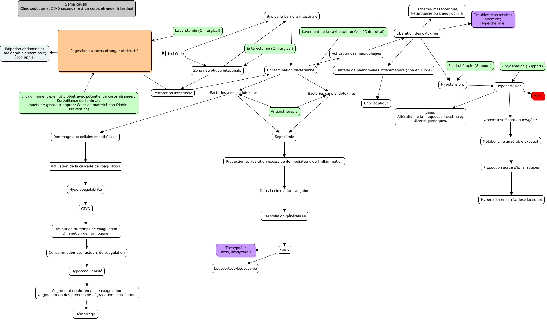
Cette carte de concepts créée avec IHMC CmapTools traite de: Pathologie, Ingestion du corps étranger obstructif Ischémie, Consommation des facteurs de coagulation Hypocoagulabilité, Libération des cytokines Troubles respiratoire; Anorexie; Hyperthermie., Laparotomie (Chirurgical) Ingestion du corps étranger obstructif, Vasodilation généralisée SIRS, Antibiothérapie Bactéries avec endotoxines Dommage aux cellules endothéliales, Libération des cytokines Ischémie mésentérique; Neturopénie puis neutrophilie., Perforation intestinale Contamination bactérienne, Hypocoagulabilité Augmentation du temps de coagulation; Augmentation des produits de dégradation de la fibrine., Zone nécrotique intestinale Perforation intestinale, Oxygénation (Support) Hypoperfusion, SIRS Leucocytose/Leucopénie, Lavement de la cavité péritonéale (Chirurgical) Contamination bactérienne, Hypoperfusion Mort, Libération des cytokines Hypotension;, Bris de la barrière intestinale Contamination bactérienne, Libération des cytokines Cascade de phénomènes inflammatoire (non équilibré), Contamination bactérienne Bactéries avec endotoxines Septicémie, Antibiothérapie Bactéries avec endotoxines Septicémie, Fluidothérapie (Support) Hypotension;