WARNING:
JavaScript is turned OFF. None of the links on this concept map will
work until it is reactivated.
If you need help turning JavaScript On, click here.
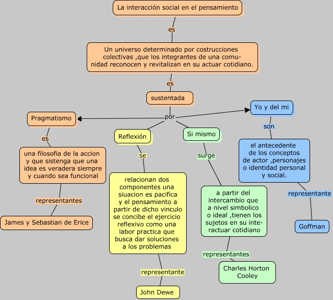
Este Cmap, tiene información relacionada con: INTERACCION SOCIAL, sustentada por Si mismo, sustentada por Yo y del mi, Yo y del mi son el antecedente de los conceptos de actor ,personajes o identidad personal y social., sustentada por Pragmatismo, Si mismo surge a partir del intercambio que a nivel simbolico o ideal ,tienen los sujetos en su inte- ractuar cotidiano, Un universo determinado por costrucciones colectivas ,que los integrantes de una comu- nidad reconocen y revitalizan en su actuar cotidiano. es sustentada, relacionan dos componentes una siuacion es pacifica y el pensamiento a partir de dicho vinculo se concibe el ejercicio reflexivo como una labor practica que busca dar soluciones a los problemas representante John Dewe, una filosofia de la accion y que sistenga que una idea es veradera siempre y cuando sea funcional representantes James y Sebastian de Erice, sustentada por Reflexión, Pragmatismo es una filosofia de la accion y que sistenga que una idea es veradera siempre y cuando sea funcional, Reflexión se relacionan dos componentes una siuacion es pacifica y el pensamiento a partir de dicho vinculo se concibe el ejercicio reflexivo como una labor practica que busca dar soluciones a los problemas, el antecedente de los conceptos de actor ,personajes o identidad personal y social. representante Goffman, a partir del intercambio que a nivel simbolico o ideal ,tienen los sujetos en su inte- ractuar cotidiano representantes Charles Horton Cooley, La interacción social en el pensamiento es Un universo determinado por costrucciones colectivas ,que los integrantes de una comu- nidad reconocen y revitalizan en su actuar cotidiano.