WARNING:
JavaScript is turned OFF. None of the links on this concept map will
work until it is reactivated.
If you need help turning JavaScript On, click here.
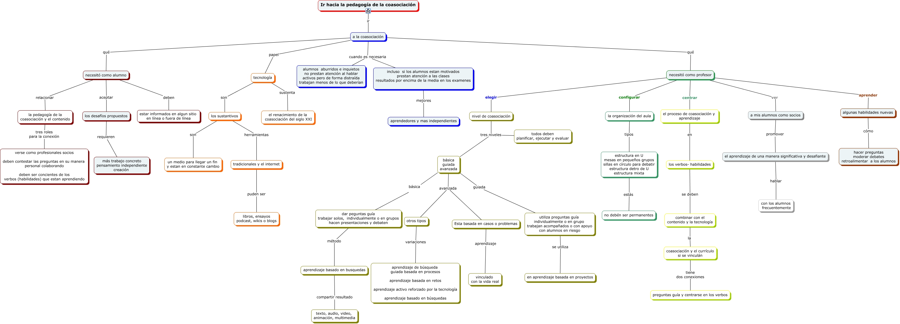
Este Cmap, tiene información relacionada con: Capitulo 2, a la coasociación qué necesitó como profesor, estructura en U mesas en pequeños grupos sillas en círculo para debatir estructura detro de U estructura mixta estás no debén ser permanentes, necesitó como profesor ver a mis alumnos como socios, los sustantivos herramientas tradicionales y el internet, otros tipos variaciones aprendizaje de búsqueda guiada basada en procesos aprendizaje basada en retos aprendizaje activo reforzado por la tecnología aprendizaje basado en búsquedas, Esta basada en casos o problemas aprendizaje vinculado con la vida real, la pedagogía de la coasociación y el contenido tres roles para la conexión verse como profesionales socios deben contestar las preguntas en su manera personal colaborando deben ser concientes de los verbos (habilidades) que estan aprendiendo, tecnología son los sustantivos, a la coasociación cuando es necesaria incluso si los alumnos estan motivados prestan atención a las clases resultados por encima de la media en los examenes, los verbos- habilidades se deben combinar con el contenido y la tecnología, a la coasociación cuando es necesaria alumnos aburridos e inquietos no prestan atención al hablar activos pero de forma distraída trabajan menos de lo que deberían, nivel de coasociación tres niveles todos deben planificar, ejecutar y evaluar, la organización del aula tipos estructura en U mesas en pequeños grupos sillas en círculo para debatir estructura detro de U estructura mixta, necesitó como alumno aceptar los desafíos propuestos, los sustantivos son un medio para llegar un fin y estan en constante cambio, tecnología sustenta el renacimiento de la coasociación del siglo XXI, necesitó como alumno relacionar la pedagogía de la coasociación y el contenido, dar peguntas guía trabajar solos, individualmente o en grupos hacen presentaciones y debaten método aprendizaje basado en busquedas, algunas habilidades nuevas cómo hacer preguntas moderar debates retroalimentar a los alumnos, básica guiada avanzada avanzada otros tipos