WARNING:
JavaScript is turned OFF. None of the links on this concept map will
work until it is reactivated.
If you need help turning JavaScript On, click here.
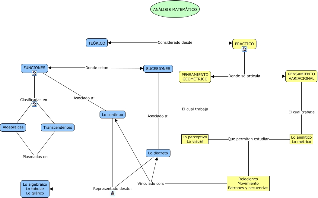
Este Cmap, tiene información relacionada con: Análisis matemático, Lo perceptivo Lo visual Que permiten estudiar Relaciones Movimiento Patrones y secuencias, PRÁCTICO Donde se articula PENSAMIENTO GEOMÉTRICO, FUNCIONES Clasificadas en: Algebraicas, SUCESIONES Asociado a: Lo discreto, PRÁCTICO Donde se articula PENSAMIENTO VARIACIONAL, FUNCIONES Clasificadas en: Transcendentes, Algebraicas Plasmadas en Lo algebraico Lo tabular Lo gráfico, FUNCIONES Asociado a: Lo continuo, TEÓRICO Donde están FUNCIONES, Relaciones Movimiento Patrones y secuencias Vinculado con: Lo discreto, Transcendentes Plasmadas en Lo algebraico Lo tabular Lo gráfico, ANÁLISIS MATEMÁTICO Considerado desde PRÁCTICO, Lo continuo Representado desde: Lo algebraico Lo tabular Lo gráfico, ANÁLISIS MATEMÁTICO Considerado desde TEÓRICO, PENSAMIENTO GEOMÉTRICO El cual trabaja Lo perceptivo Lo visual, Lo discreto Representado desde: Lo algebraico Lo tabular Lo gráfico, PENSAMIENTO VARIACIONAL El cual trabaja Lo analítico Lo métrico, TEÓRICO Donde están SUCESIONES, Relaciones Movimiento Patrones y secuencias Vinculado con: Lo continuo, Lo analítico Lo métrico Que permiten estudiar Relaciones Movimiento Patrones y secuencias