WARNING:
JavaScript is turned OFF. None of the links on this concept map will
work until it is reactivated.
If you need help turning JavaScript On, click here.
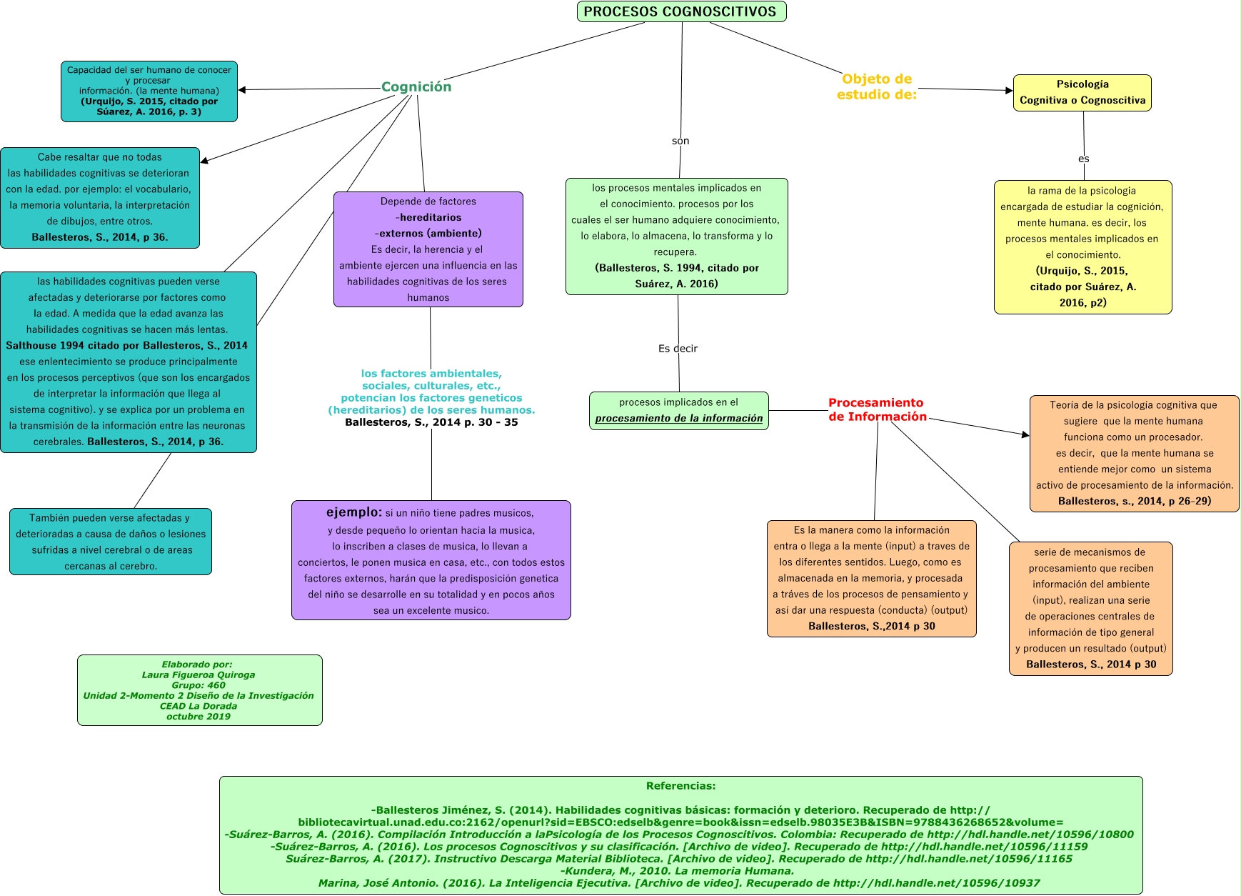
Este Cmap, tiene información relacionada con: Procesos Cognoscitivos, PROCESOS COGNOSCITIVOS Cognición También pueden verse afectadas y deterioradas a causa de daños o lesiones sufridas a nivel cerebral o de areas cercanas al cerebro., PROCESOS COGNOSCITIVOS Cognición Cabe resaltar que no todas las habilidades cognitivas se deterioran con la edad. por ejemplo: el vocabulario, la memoria voluntaria, la interpretación de dibujos, entre otros. Ballesteros, S., 2014, p 36., Depende de factores -hereditarios -externos (ambiente) Es decir, la herencia y el ambiente ejercen una influencia en las habilidades cognitivas de los seres humanos los factores ambientales, sociales, culturales, etc., potencian los factores geneticos (hereditarios) de los seres humanos. Ballesteros, S., 2014 p. 30 - 35 ejemplo: si un niño tiene padres musicos, y desde pequeño lo orientan hacia la musica, lo inscriben a clases de musica, lo llevan a conciertos, le ponen musica en casa, etc., con todos estos factores externos, harán que la predisposición genetica del niño se desarrolle en su totalidad y en pocos años sea un excelente musico., los procesos mentales implicados en el conocimiento. procesos por los cuales el ser humano adquiere conocimiento, lo elabora, lo almacena, lo transforma y lo recupera. (Ballesteros, S. 1994, citado por Suárez, A. 2016) Es decir procesos implicados en el procesamiento de la información, PROCESOS COGNOSCITIVOS son los procesos mentales implicados en el conocimiento. procesos por los cuales el ser humano adquiere conocimiento, lo elabora, lo almacena, lo transforma y lo recupera. (Ballesteros, S. 1994, citado por Suárez, A. 2016), procesos implicados en el procesamiento de la información Procesamiento de Información Teoría de la psicología cognitiva que sugiere que la mente humana funciona como un procesador. es decir, que la mente humana se entiende mejor como un sistema activo de procesamiento de la información. Ballesteros, s., 2014, p 26-29), PROCESOS COGNOSCITIVOS Cognición las habilidades cognitivas pueden verse afectadas y deteriorarse por factores como la edad. A medida que la edad avanza las habilidades cognitivas se hacen más lentas. Salthouse 1994 citado por Ballesteros, S., 2014 ese enlentecimiento se produce principalmente en los procesos perceptivos (que son los encargados de interpretar la información que llega al sistema cognitivo). y se explica por un problema en la transmisión de la información entre las neuronas cerebrales. Ballesteros, S., 2014, p 36., Psicología Cognitiva o Cognoscitiva es la rama de la psicologia encargada de estudiar la cognición, mente humana. es decir, los procesos mentales implicados en el conocimiento. (Urquijo, S., 2015, citado por Suárez, A. 2016, p2), procesos implicados en el procesamiento de la información Procesamiento de Información serie de mecanismos de procesamiento que reciben información del ambiente (input), realizan una serie de operaciones centrales de información de tipo general y producen un resultado (output) Ballesteros, S., 2014 p 30, PROCESOS COGNOSCITIVOS Cognición Depende de factores -hereditarios -externos (ambiente) Es decir, la herencia y el ambiente ejercen una influencia en las habilidades cognitivas de los seres humanos, PROCESOS COGNOSCITIVOS Cognición Capacidad del ser humano de conocer y procesar información. (la mente humana) (Urquijo, S. 2015, citado por Súarez, A. 2016, p. 3), PROCESOS COGNOSCITIVOS Objeto de estudio de: Psicología Cognitiva o Cognoscitiva, procesos implicados en el procesamiento de la información Procesamiento de Información Es la manera como la información entra o llega a la mente (input) a traves de los diferentes sentidos. Luego, como es almacenada en la memoria, y procesada a tráves de los procesos de pensamiento y así dar una respuesta (conducta) (output) Ballesteros, S.,2014 p 30