WARNING:
JavaScript is turned OFF. None of the links on this concept map will
work until it is reactivated.
If you need help turning JavaScript On, click here.
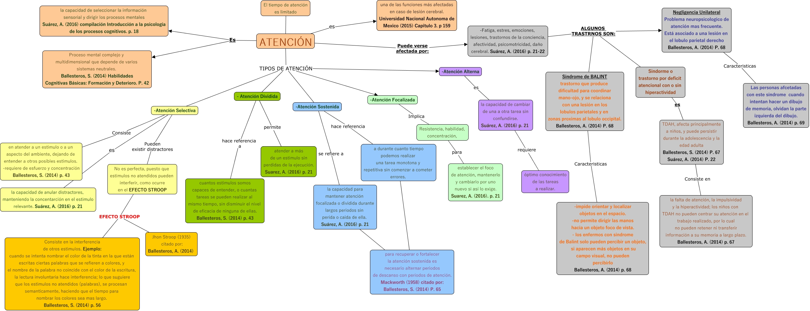
Este Cmap, tiene información relacionada con: ATENCIÓN, -Atención Selectiva es la capacidad de anular distractores, manteniendo la concentarción en el estimulo relevante. Suárez, A. (2016) p. 21, TDAH, afecta principalmente a niños, y puede persistir durante la adolescencia y la edad adulta Ballesteros, S. (2014) P. 67 Suárez, A. (2014) P. 22 Consiste en la falta de atención, la impulsividad y la hiperactividad; los niños con TDAH no pueden centrar su atención en el trabajo realizado, por lo cual no pueden retener ni transferir información a su memoria a largo plazo. Ballesteros, A. (2014) p. 67, Sindrome de BALINT trastorno que produce dificultad para coordinar mano-ojo, y se relaciona con una lesión en los lobulos parietales y en zonas proximas al lobulo occipital. Ballesteros, A. (2014) P. 68 Caracteristicas -impide orientar y localizar objetos en el espacio. -no permite dirigir las manos hacia un objeto foco de vista. - los enfermos con sindrome de Balint solo pueden percibir un objeto, si aparecen más objetos en su campo visual, no pueden percibirlo Ballesteros, A. (2014) p. 68, -Atención Sostenida se refiere a la capacidad para mantener atención focalizada o dividida durante largos periodos sin perida o caida de ella. Suárez, A. (2016) p. 21, No es perfecta, puesto que estimulos no atendidos pueden interferir, como ocurre en el EFECTO STROOP EFECTO STROOP Consiste en la interferencia de otros estimulos. Ejemplo: cuando se intenta nombrar el color de la tinta en la que están escritas ciertas palabras que se refieren a colores, y el nombre de la palabra no coincide con el color de la escritura, la lectura involuntaria hace interferencia; lo que suguiere que los estimulos no atendidos (palabras), se procesan semanticamente, haciendo que el tiempo para nombrar los colores sea mas largo. Ballesteros, S. (2014) p. 56, ATENCIÓN TIPOS DE ATENCIÓN -Atención Selectiva, No es perfecta, puesto que estimulos no atendidos pueden interferir, como ocurre en el EFECTO STROOP EFECTO STROOP Jhon Stroop (1935) citado por: Ballesteros, A. (2014), ATENCIÓN Es la capacidad de seleccionar la información sensorial y dirigir los procesos mentales Suárez, A. (2016) compilación Introducción a la psicología de los procesos cognitivos. p. 18, -Fatiga, estres, emociones, lesiones, trastornos de la conciencia, afectividad, psicomotricidad, daño cerebral. Suárez, A. (2016) p. 21-22 ALGUNOS TRASTRNOS SON: Sindorme o trastorno por deficit atencional con o sin hiperactividad, -Atención Alterna es la capacidad de cambiar de una a otra tarea sin confundirse. Suárez, A. (2016) p. 21, la capacidad de cambiar de una a otra tarea sin confundirse. Suárez, A. (2016) p. 21 requiere óptimo conocimiento de las tareas a realizar., ATENCIÓN TIPOS DE ATENCIÓN -Atención Focalizada, Sindorme o trastorno por deficit atencional con o sin hiperactividad es TDAH, afecta principalmente a niños, y puede persistir durante la adolescencia y la edad adulta Ballesteros, S. (2014) P. 67 Suárez, A. (2014) P. 22, - Atención Dividida permite atender a más de un estimulo sin perdidas de la ejecución. Suarez, A. (2016) p. 21, ATENCIÓN TIPOS DE ATENCIÓN - Atención Dividida, ATENCIÓN es una de las funciones más afectadas en caso de lesión cerebral. Universidad Nacional Autonoma de Mexico (2015) Capitulo 3. p 159, Resistencia, habilidad, concentración, para establecer el foco de atención, mantenerlo y cambiarlo por uno nuevo si así lo exige. Suarez, A. (2016). p. 21, a durante cuanto tiempo podemos realizar una tarea monotona y repetitiva sin comenzar a cometer errores. ???? para recuperar o fortalecer la atención sostenida es necesario alternar periodos de descanso con periodos de atención. Mackworth (1958) citado por: Ballesteros, S. (2014) P. 65, -Atención Focalizada Implica Resistencia, habilidad, concentración,, ATENCIÓN TIPOS DE ATENCIÓN -Atención Alterna