WARNING:
JavaScript is turned OFF. None of the links on this concept map will
work until it is reactivated.
If you need help turning JavaScript On, click here.
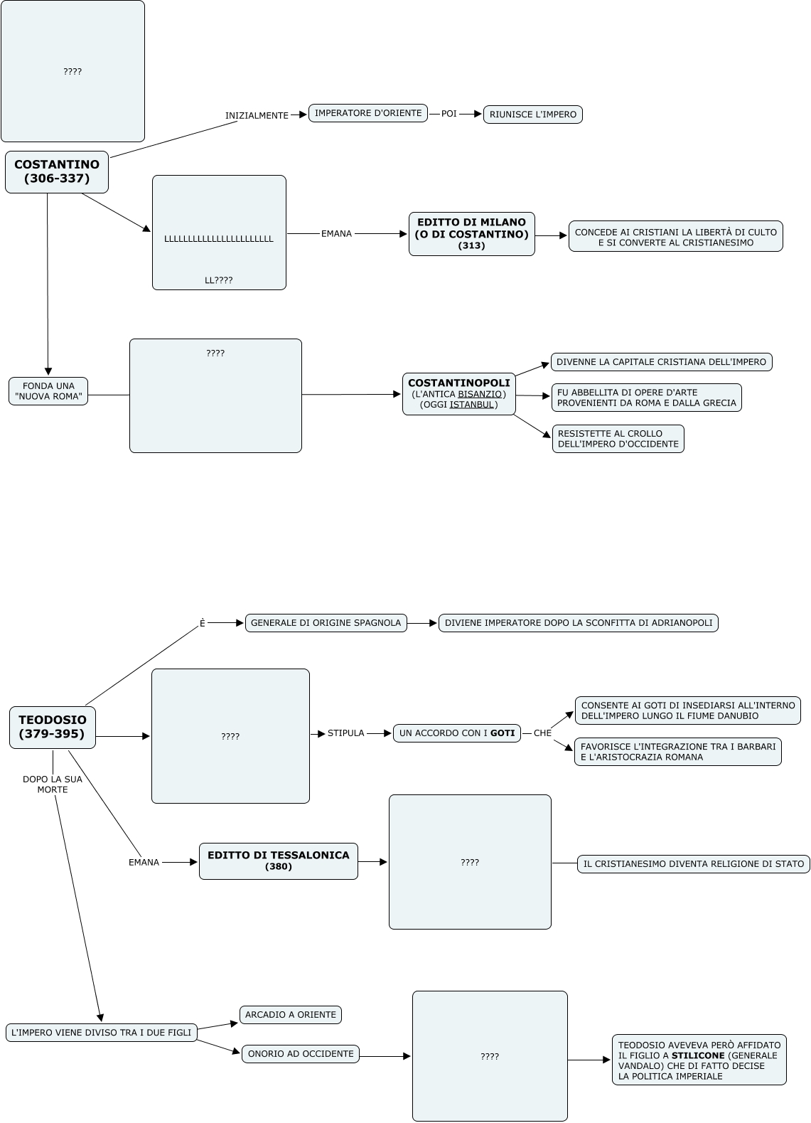
Questa Cmap, creata con IHMC CmapTools, contiene informazioni relative a: COSTANTINO E TEODOSIO PER IMMAGINI, FONDA UNA "NUOVA ROMA" ???? COSTANTINOPOLI (L'ANTICA BISANZIO) (OGGI ISTANBUL), TEODOSIO (379-395) EMANA EDITTO DI TESSALONICA (380), GENERALE DI ORIGINE SPAGNOLA ???? DIVIENE IMPERATORE DOPO LA SCONFITTA DI ADRIANOPOLI, COSTANTINO (306-337) INIZIALMENTE IMPERATORE D'ORIENTE, TEODOSIO (379-395) ???? ????, TEODOSIO (379-395) È GENERALE DI ORIGINE SPAGNOLA, UN ACCORDO CON I GOTI CHE CONSENTE AI GOTI DI INSEDIARSI ALL'INTERNO DELL'IMPERO LUNGO IL FIUME DANUBIO, COSTANTINOPOLI (L'ANTICA BISANZIO) (OGGI ISTANBUL) ???? RESISTETTE AL CROLLO DELL'IMPERO D'OCCIDENTE, COSTANTINO (306-337) ???? FONDA UNA "NUOVA ROMA", EDITTO DI MILANO (O DI COSTANTINO) (313) ???? CONCEDE AI CRISTIANI LA LIBERTÀ DI CULTO E SI CONVERTE AL CRISTIANESIMO, L'IMPERO VIENE DIVISO TRA I DUE FIGLI ???? ARCADIO A ORIENTE, ???? STIPULA UN ACCORDO CON I GOTI, COSTANTINOPOLI (L'ANTICA BISANZIO) (OGGI ISTANBUL) ???? DIVENNE LA CAPITALE CRISTIANA DELL'IMPERO, ???? ???? TEODOSIO AVEVEVA PERÒ AFFIDATO IL FIGLIO A STILICONE (GENERALE VANDALO) CHE DI FATTO DECISE LA POLITICA IMPERIALE, L'IMPERO VIENE DIVISO TRA I DUE FIGLI ???? ONORIO AD OCCIDENTE, ONORIO AD OCCIDENTE ???? ????, UN ACCORDO CON I GOTI CHE FAVORISCE L'INTEGRAZIONE TRA I BARBARI E L'ARISTOCRAZIA ROMANA, COSTANTINOPOLI (L'ANTICA BISANZIO) (OGGI ISTANBUL) ???? FU ABBELLITA DI OPERE D'ARTE PROVENIENTI DA ROMA E DALLA GRECIA, TEODOSIO (379-395) DOPO LA SUA MORTE L'IMPERO VIENE DIVISO TRA I DUE FIGLI, EDITTO DI TESSALONICA (380) ???? ????