WARNING:
JavaScript is turned OFF. None of the links on this concept map will
work until it is reactivated.
If you need help turning JavaScript On, click here.
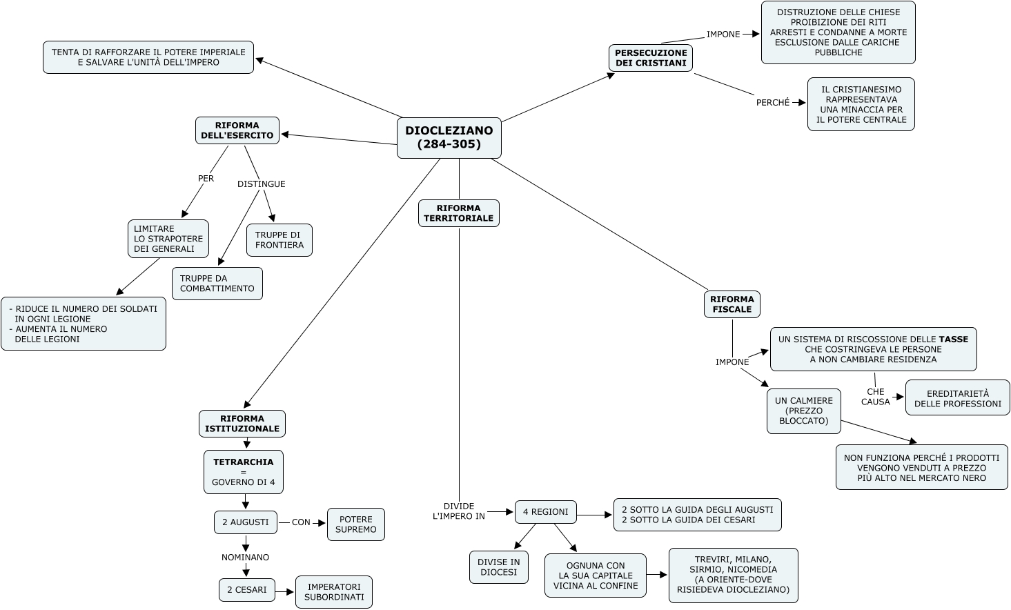
Questa Cmap, creata con IHMC CmapTools, contiene informazioni relative a: DIOCLEZIANO PER IMMAGINI, DIOCLEZIANO (284-305) ???? PERSECUZIONE DEI CRISTIANI, RIFORMA FISCALE IMPONE UN SISTEMA DI RISCOSSIONE DELLE TASSE CHE COSTRINGEVA LE PERSONE A NON CAMBIARE RESIDENZA, RIFORMA DELL'ESERCITO PER LIMITARE LO STRAPOTERE DEI GENERALI, DIOCLEZIANO (284-305) ???? RIFORMA TERRITORIALE, LIMITARE LO STRAPOTERE DEI GENERALI ???? - RIDUCE IL NUMERO DEI SOLDATI IN OGNI LEGIONE - AUMENTA IL NUMERO DELLE LEGIONI, PERSECUZIONE DEI CRISTIANI PERCHÉ IL CRISTIANESIMO RAPPRESENTAVA UNA MINACCIA PER IL POTERE CENTRALE, 4 REGIONI ???? DIVISE IN DIOCESI, DIOCLEZIANO (284-305) ???? TENTA DI RAFFORZARE IL POTERE IMPERIALE E SALVARE L'UNITÀ DELL'IMPERO, 2 CESARI ???? IMPERATORI SUBORDINATI, UN CALMIERE (PREZZO BLOCCATO) ???? NON FUNZIONA PERCHÉ I PRODOTTI VENGONO VENDUTI A PREZZO PIÙ ALTO NEL MERCATO NERO, 4 REGIONI ???? OGNUNA CON LA SUA CAPITALE VICINA AL CONFINE, OGNUNA CON LA SUA CAPITALE VICINA AL CONFINE ???? TREVIRI, MILANO, SIRMIO, NICOMEDIA (A ORIENTE-DOVE RISIEDEVA DIOCLEZIANO), TETRARCHIA = GOVERNO DI 4 ???? 2 AUGUSTI, PERSECUZIONE DEI CRISTIANI IMPONE DISTRUZIONE DELLE CHIESE PROIBIZIONE DEI RITI ARRESTI E CONDANNE A MORTE ESCLUSIONE DALLE CARICHE PUBBLICHE, 2 AUGUSTI CON POTERE SUPREMO, RIFORMA TERRITORIALE DIVIDE L'IMPERO IN 4 REGIONI, DIOCLEZIANO (284-305) ???? RIFORMA ISTITUZIONALE, UN SISTEMA DI RISCOSSIONE DELLE TASSE CHE COSTRINGEVA LE PERSONE A NON CAMBIARE RESIDENZA CHE CAUSA EREDITARIETÀ DELLE PROFESSIONI, RIFORMA DELL'ESERCITO DISTINGUE TRUPPE DI FRONTIERA, DIOCLEZIANO (284-305) ???? RIFORMA DELL'ESERCITO