WARNING:
JavaScript is turned OFF. None of the links on this concept map will
work until it is reactivated.
If you need help turning JavaScript On, click here.
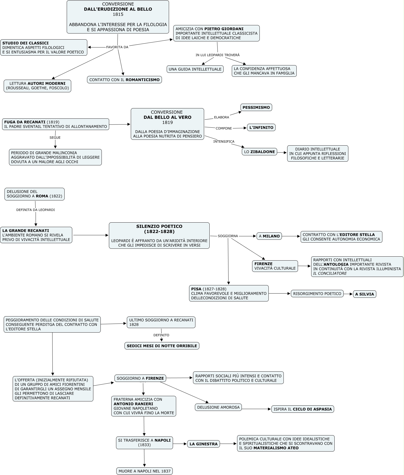
Questa Cmap, creata con IHMC CmapTools, contiene informazioni relative a: la vita completo, AMICIZIA CON PIETRO GIORDANI IMPORTANTE INTELLETTUALE CLASSICISTA DI IDEE LAICHE E DEMOCRATICHE IN LUI LEOPARDI TROVERÀ UNA GUIDA INTELLETTUALE, SOGGIORNO A FIRENZE ???? DELUSIONE AMOROSA, ULTIMO SOGGIORNO A RECANATI 1828 DEFINITO SEDICI MESI DI NOTTE ORRIBILE, PISA (1827-1828) CLIMA FAVOREVOLE E MIGLIORAMENTO DELLECONDIZIONI DI SALUTE ???? RISORGIMENTO POETICO, SILENZIO POETICO (1822-1828) LEOPARDI È AFFRANTO DA UN'ARIDITÀ INTERIORE CHE GLI IMPEDISCE DI SCRIVERE IN VERSI SOGGIORNA FIRENZE VIVACITÀ CULTURALE, CONVERSIONE DAL BELLO AL VERO 1819 DALLA POESIA D'IMMAGINAZIONE ALLA POESIA NUTRITA DI PENSIERO COMPONE L'INFINITO, SI TRASFERISCE A NAPOLI (1833) ???? MUORE A NAPOLI NEL 1837, RISORGIMENTO POETICO ???? A SILVIA, PEGGIORAMENTO DELLE CONDIZIONI DI SALUTE CONSEGUENTE PERDITGA DEL CONTRATTO CON L'EDITORE STELLA ???? ULTIMO SOGGIORNO A RECANATI 1828, A MILANO ???? CONTRATTO CON L'EDITORE STELLA GLI CONSENTE AUTONOMIA ECONOMICA, SI TRASFERISCE A NAPOLI (1833) ???? LA GINESTRA, SILENZIO POETICO (1822-1828) LEOPARDI È AFFRANTO DA UN'ARIDITÀ INTERIORE CHE GLI IMPEDISCE DI SCRIVERE IN VERSI SOGGIORNA PISA (1827-1828) CLIMA FAVOREVOLE E MIGLIORAMENTO DELLECONDIZIONI DI SALUTE, FRATERNA AMICIZIA CON ANTONIO RANIERI GIOVANE NAPOLETANO CON CUI VIVRÀ FINO LA MORTE ???? SI TRASFERISCE A NAPOLI (1833), PEGGIORAMENTO DELLE CONDIZIONI DI SALUTE CONSEGUENTE PERDITGA DEL CONTRATTO CON L'EDITORE STELLA ???? L'OFFERTA (INIZIALMENTE RIFIUTATA) DI UN GRUPPO DI AMICI FIORENTINI DI GARANTIRGLI UN ASSEGNO MENSILE GLI PERMETTONO DI LASCIARE DEFINITIVAMENTE RECANATI, LO ZIBALDONE ???? DIARIO INTELLETTUALE IN CUI APPUNTA RIFLESSIONI FILOSOFICHE E LETTERARIE, FUGA DA RECANATI (1819) IL PADRE SVENTAIL TENTATIVO DI ALLONTANAMENTO ???? CONVERSIONE DAL BELLO AL VERO 1819 DALLA POESIA D'IMMAGINAZIONE ALLA POESIA NUTRITA DI PENSIERO, FIRENZE VIVACITÀ CULTURALE ???? RAPPORTI CON INTELLETTUALI DELL'ANTOLOGIA IMPORTANTE RIVISTA IN CONTINUITÀ CON LA RIVISTA ILLUMINISTA IL CONCILIATORE, AMICIZIA CON PIETRO GIORDANI IMPORTANTE INTELLETTUALE CLASSICISTA DI IDEE LAICHE E DEMOCRATICHE IN LUI LEOPARDI TROVERÀ LA CONFIDENZA AFFETTUOSA CHE GLI MANCAVA IN FAMIGLIA, CONVERSIONE DAL BELLO AL VERO 1819 DALLA POESIA D'IMMAGINAZIONE ALLA POESIA NUTRITA DI PENSIERO INTENSIFICA LO ZIBALDONE, LA GRANDE RECANATI L'AMBIENTE ROMANO SI RIVELA PRIVO DI VIVACITÀ INTELLETTUALE ???? SILENZIO POETICO (1822-1828) LEOPARDI È AFFRANTO DA UN'ARIDITÀ INTERIORE CHE GLI IMPEDISCE DI SCRIVERE IN VERSI