WARNING:
JavaScript is turned OFF. None of the links on this concept map will
work until it is reactivated.
If you need help turning JavaScript On, click here.
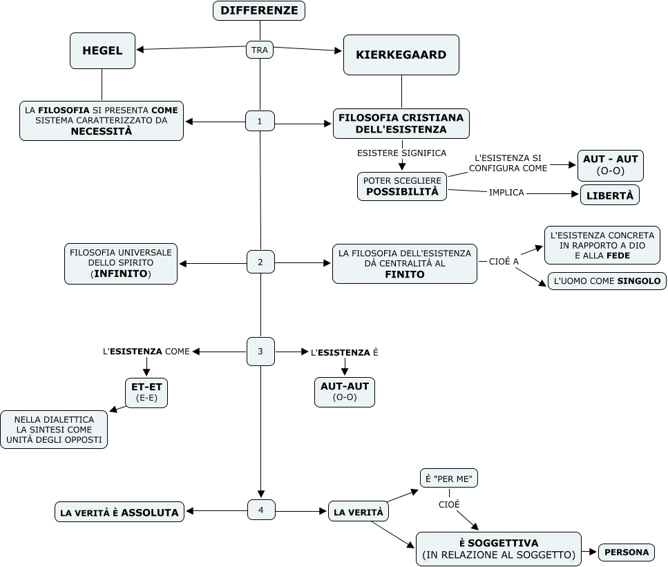
Questa Cmap, creata con IHMC CmapTools, contiene informazioni relative a: KIERKEGAARD - differenza hegel, 2 ???? LA FILOSOFIA DELL'ESISTENZA DÀ CENTRALITÀ AL FINITO, 2 ???? 3, 3 L'ESISTENZA È AUT-AUT (O-O), 2 ???? FILOSOFIA UNIVERSALE DELLO SPIRITO (INFINITO), LA FILOSOFIA DELL'ESISTENZA DÀ CENTRALITÀ AL FINITO CIOÉ A L'ESISTENZA CONCRETA IN RAPPORTO A DIO E ALLA FEDE, È SOGGETTIVA (IN RELAZIONE AL SOGGETTO) ???? PERSONA, TRA I HEGEL, TRA I KIERKEGAARD, LA FILOSOFIA DELL'ESISTENZA DÀ CENTRALITÀ AL FINITO CIOÉ A L'UOMO COME SINGOLO, KIERKEGAARD ???? FILOSOFIA CRISTIANA DELL'ESISTENZA, 1 ???? LA FILOSOFIA SI PRESENTA COME SISTEMA CARATTERIZZATO DA NECESSITÀ, POTER SCEGLIERE POSSIBILITÀ IMPLICA LIBERTÀ, 4 ???? LA VERITÀ È ASSOLUTA, È "PER ME" CIOÉ È SOGGETTIVA (IN RELAZIONE AL SOGGETTO), LA VERITÀ ???? È SOGGETTIVA (IN RELAZIONE AL SOGGETTO), ET-ET (E-E) I NELLA DIALETTICA LA SINTESI COME UNITÀ DEGLI OPPOSTI, 3 ???? 4, 3 L'ESISTENZA COME ET-ET (E-E), 1 ???? 2, POTER SCEGLIERE POSSIBILITÀ L'ESISTENZA SI CONFIGURA COME AUT - AUT (O-O)