WARNING:
JavaScript is turned OFF. None of the links on this concept map will
work until it is reactivated.
If you need help turning JavaScript On, click here.
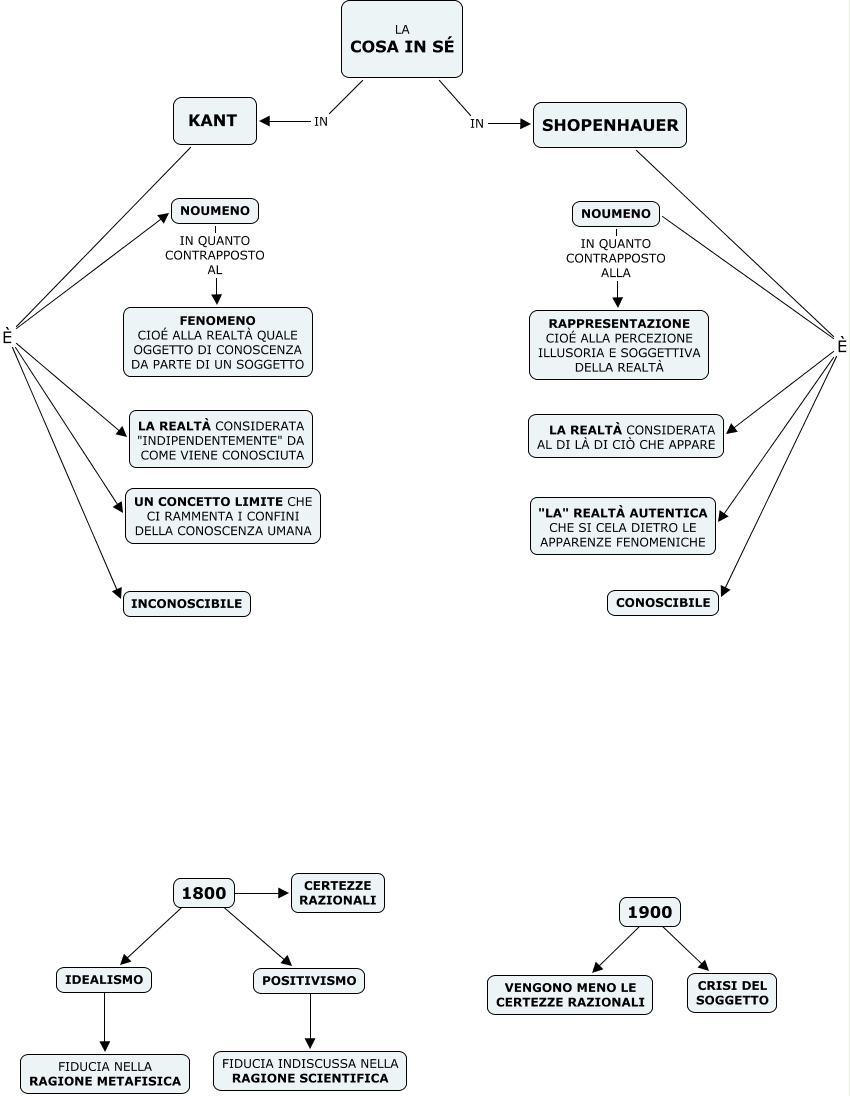
Questa Cmap, creata con IHMC CmapTools, contiene informazioni relative a: SHOPENHAUER, NOUMENO IN QUANTO CONTRAPPOSTO ALLA RAPPRESENTAZIONE CIOÉ ALLA PERCEZIONE ILLUSORIA E SOGGETTIVA DELLA REALTÀ, SHOPENHAUER È "LA" REALTÀ AUTENTICA CHE SI CELA DIETRO LE APPARENZE FENOMENICHE, 1900 ???? CRISI DEL SOGGETTO, LA COSA IN SÉ IN KANT, 1800 ???? IDEALISMO, NOUMENO IN QUANTO CONTRAPPOSTO AL FENOMENO CIOÉ ALLA REALTÀ QUALE OGGETTO DI CONOSCENZA DA PARTE DI UN SOGGETTO, POSITIVISMO ???? FIDUCIA INDISCUSSA NELLA RAGIONE SCIENTIFICA, KANT È INCONOSCIBILE, 1800 ???? CERTEZZE RAZIONALI, SHOPENHAUER È LA REALTÀ CONSIDERATA AL DI LÀ DI CIÒ CHE APPARE, LA COSA IN SÉ IN SHOPENHAUER, KANT È NOUMENO, IDEALISMO ???? FIDUCIA NELLA RAGIONE METAFISICA, SHOPENHAUER È NOUMENO, SHOPENHAUER È CONOSCIBILE, KANT È LA REALTÀ CONSIDERATA "INDIPENDENTEMENTE" DA COME VIENE CONOSCIUTA, 1900 ???? VENGONO MENO LE CERTEZZE RAZIONALI, 1800 ???? POSITIVISMO, KANT È UN CONCETTO LIMITE CHE CI RAMMENTA I CONFINI DELLA CONOSCENZA UMANA