WARNING:
JavaScript is turned OFF. None of the links on this concept map will
work until it is reactivated.
If you need help turning JavaScript On, click here.
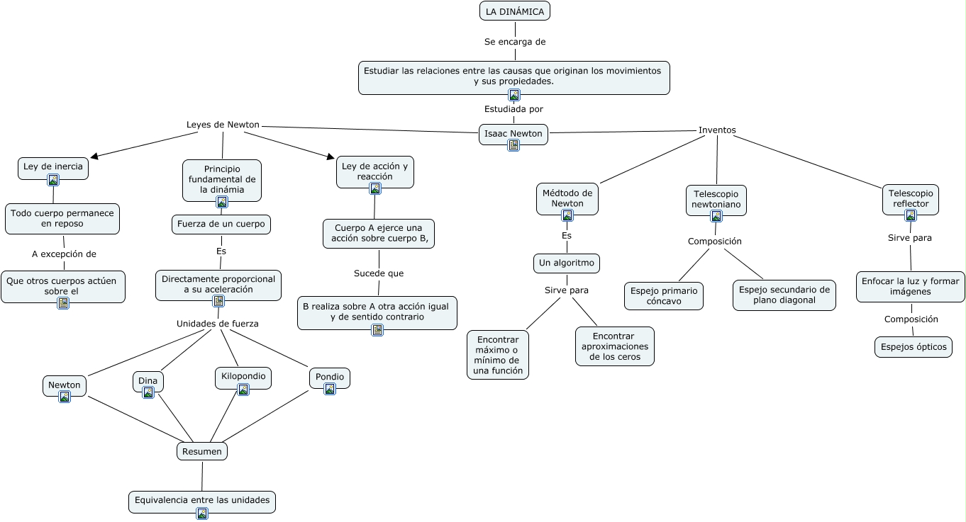
Este Cmap, tiene información relacionada con: La dinámcia, Directamente proporcional a su aceleración Unidades de fuerza Newton, Un algoritmo Sirve para Encontrar aproximaciones de los ceros, LA DINÁMICA Se encarga de Estudiar las relaciones entre las causas que originan los movimientos y sus propiedades., Resumen ???? Equivalencia entre las unidades, Pondio ???? Resumen, Isaac Newton Leyes de Newton Ley de acción y reacción, Isaac Newton Inventos Telescopio reflector, Directamente proporcional a su aceleración Unidades de fuerza Dina, Estudiar las relaciones entre las causas que originan los movimientos y sus propiedades. Estudiada por Isaac Newton, Un algoritmo Sirve para Encontrar máximo o mínimo de una función, Telescopio reflector Sirve para Enfocar la luz y formar imágenes, Isaac Newton Leyes de Newton Principio fundamental de la dinámia, Todo cuerpo permanece en reposo A excepción de Que otros cuerpos actúen sobre el, Ley de acción y reacción ???? Cuerpo A ejerce una acción sobre cuerpo B,, Directamente proporcional a su aceleración Unidades de fuerza Kilopondio, Médtodo de Newton Es Un algoritmo, Ley de inercia ???? Todo cuerpo permanece en reposo, Directamente proporcional a su aceleración Unidades de fuerza Pondio, Newton ???? Resumen, Isaac Newton Inventos Telescopio newtoniano