WARNING:
JavaScript is turned OFF. None of the links on this concept map will
work until it is reactivated.
If you need help turning JavaScript On, click here.
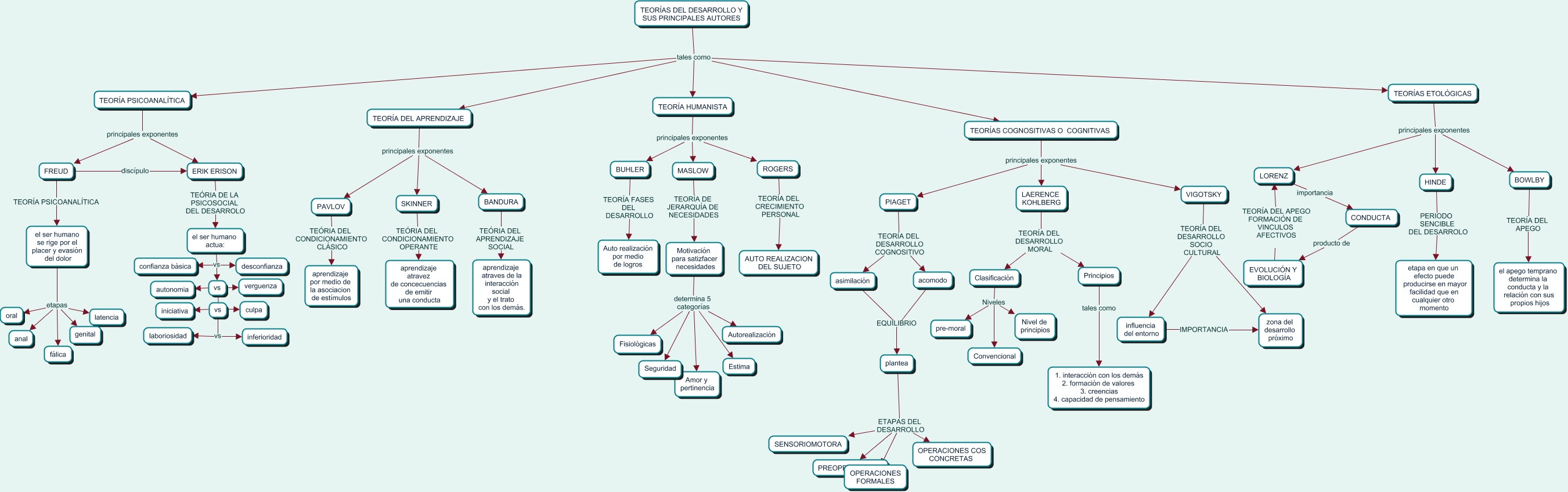
Este Cmap, tiene información relacionada con: TEORIAS DEL DESARROLLO HUMANO, VIGOTSKY TEORÍA DEL DESARROLLO SOCIO CULTURAL influencia del entorno, TEORÍAS DEL DESARROLLO Y SUS PRINCIPALES AUTORES tales como TEORÍA DEL APRENDIZAJE, VIGOTSKY TEORÍA DEL DESARROLLO SOCIO CULTURAL zona del desarrollo próximo, el ser humano actua: vs desconfianza, TEORÍA HUMANISTA principales exponentes ROGERS, Clasificación Niveles pre-moral, PIAGET TEORÍA DEL DESARROLLO COGNOSITIVO asimilación, plantea ETAPAS DEL DESARROLLO PREOPERACIONAL, vs vs culpa, TEORÍA PSICOANALÍTICA principales exponentes ERIK ERISON, BOWLBY TEORÍA DEL APEGO el apego temprano determina la conducta y la relación con sus propios hijos, TEORÍA DEL APRENDIZAJE principales exponentes PAVLOV, el ser humano se rige por el placer y evasión del dolor etapas fálica, asimilación EQUILIBRIO plantea, el ser humano se rige por el placer y evasión del dolor etapas anal, CONDUCTA producto de EVOLUCIÓN Y BIOLOGÍA, Motivación para satizfacer necesidades determina 5 categorías Estima, TEORÍAS DEL DESARROLLO Y SUS PRINCIPALES AUTORES tales como TEORÍAS ETOLÓGICAS, LAERENCE KOHLBERG TEORÍA DEL DESARROLLO MORAL Principios, TEORÍAS DEL DESARROLLO Y SUS PRINCIPALES AUTORES tales como TEORÍA HUMANISTA