WARNING:
JavaScript is turned OFF. None of the links on this concept map will
work until it is reactivated.
If you need help turning JavaScript On, click here.
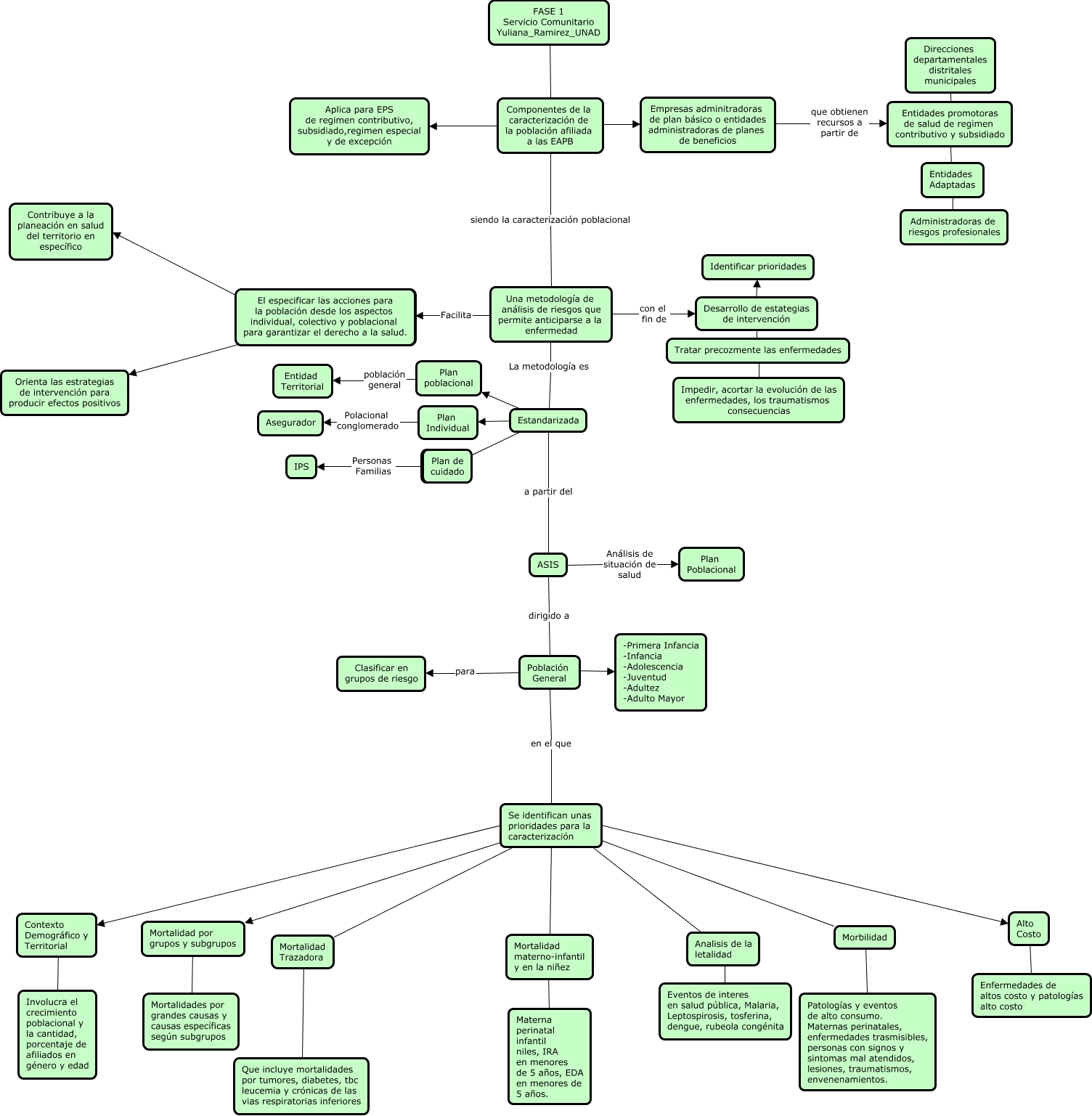
Este Cmap, tiene información relacionada con: Fase_1_ServicioComunitario_YulianaRamirez, Una metodología de análisis de riesgos que permite anticiparse a la enfermedad con el fin de Desarrollo de estategias de intervención, Alto Costo ???? Enfermedades de altos costo y patologías alto costo, FASE 1 Servicio Comunitario Yuliana_Ramirez_UNAD ???? Componentes de la caracterización de la población afiliada a las EAPB, Contexto Demográfico y Territorial ???? Involucra el crecimiento poblacional y la cantidad, porcentaje de afiliados en género y edad, Entidades promotoras de salud de regimen contributivo y subsidiado ???? Entidades Adaptadas, Componentes de la caracterización de la población afiliada a las EAPB ???? Empresas adminitradoras de plan básico o entidades administradoras de planes de beneficios, Plan poblacional población general Entidad Territorial, Analisis de la letalidad ???? Eventos de interes en salud pública, Malaria, Leptospirosis, tosferina, dengue, rubeola congénita, Direcciones departamentales distritales municipales ???? Entidades promotoras de salud de regimen contributivo y subsidiado, Estandarizada ???? Plan poblacional, Tratar precozmente las enfermedades ???? Impedir, acortar la evolución de las enfermedades, los traumatismos consecuencias, Una metodología de análisis de riesgos que permite anticiparse a la enfermedad La metodología es Estandarizada, El especificar las acciones para la población desde los aspectos individual, colectivo y poblacional para garantizar el derecho a la salud. ???? Contribuye a la planeación en salud del territorio en específico, Una metodología de análisis de riesgos que permite anticiparse a la enfermedad Facilita El especificar las acciones para la población desde los aspectos individual, colectivo y poblacional para garantizar el derecho a la salud., Componentes de la caracterización de la población afiliada a las EAPB ???? Aplica para EPS de regimen contributivo, subsidiado,regimen especial y de excepción, ASIS dirigido a Población General, Entidades Adaptadas ???? Administradoras de riesgos profesionales, Estandarizada ???? Plan de cuidado, Mortalidad Trazadora ???? Que incluye mortalidades por tumores, diabetes, tbc leucemia y crónicas de las vias respiratorias inferiores, Población General para Clasificar en grupos de riesgo