WARNING:
JavaScript is turned OFF. None of the links on this concept map will
work until it is reactivated.
If you need help turning JavaScript On, click here.
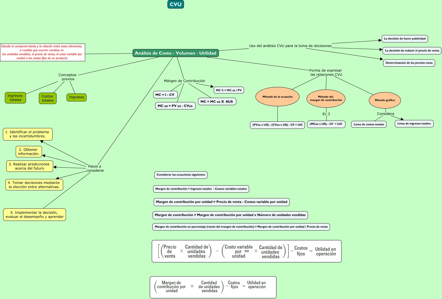
Este Cmap, tiene información relacionada con: A 2.4 CASTAÑO HERNANDEZ ZARAHI, Análisis de Costo - Volumen - Utilidad Conceptos previos Ingresos totales, Análisis de Costo - Volumen - Utilidad Márgen de Contribución MC % = MC us / PV, Análisis de Costo - Volumen - Utilidad Conceptos previos Costos totales, Análisis de Costo - Volumen - Utilidad Concepto Estudia el comportamiento y la relación entre estos elementos, a medida que ocurren cambios en las unidades vendidas, el precio de venta, el costo variable por unidad o los costos fijos de un producto., Análisis de Costo - Volumen - Utilidad Uso del análisis CVU para la toma de decisiones La decisión de hacer publicidad, Análisis de Costo - Volumen - Utilidad Pasos a considerar 2. Obtener información., Análisis de Costo - Volumen - Utilidad Pasos a considerar 3. Realizar predicciones acerca del futuro, Análisis de Costo - Volumen - Utilidad Forma de expresar las relaciones CVU Método del margen de contribución, Análisis de Costo - Volumen - Utilidad Pasos a considerar 4. Tomar decisiones mediante la elección entre alternativas., Análisis de Costo - Volumen - Utilidad Conceptos previos Ingresos, Análisis de Costo - Volumen - Utilidad Márgen de Contribución MC = MC us X #US, Análisis de Costo - Volumen - Utilidad Uso del análisis CVU para la toma de decisiones La decisión de reducir el precio de venta, Análisis de Costo - Volumen - Utilidad Pasos a considerar 5. Implementar la decisión, evaluar el desempeño y aprender, Método de la ecuación . (PVus x US) - (CVus x US) - CF = UO, Método del margen de contribución Ec.3 (MCus x US) - CF = UO, Análisis de Costo - Volumen - Utilidad Márgen de Contribución MC = I - CV, Análisis de Costo - Volumen - Utilidad Forma de expresar las relaciones CVU Método de la ecuación, Método gráfico Considera Línea de ingresos totales., Análisis de Costo - Volumen - Utilidad Pasos a considerar 1. Identificar el problema y las incertidumbres., Análisis de Costo - Volumen - Utilidad Forma de expresar las relaciones CVU Método gráfico