WARNING:
JavaScript is turned OFF. None of the links on this concept map will
work until it is reactivated.
If you need help turning JavaScript On, click here.
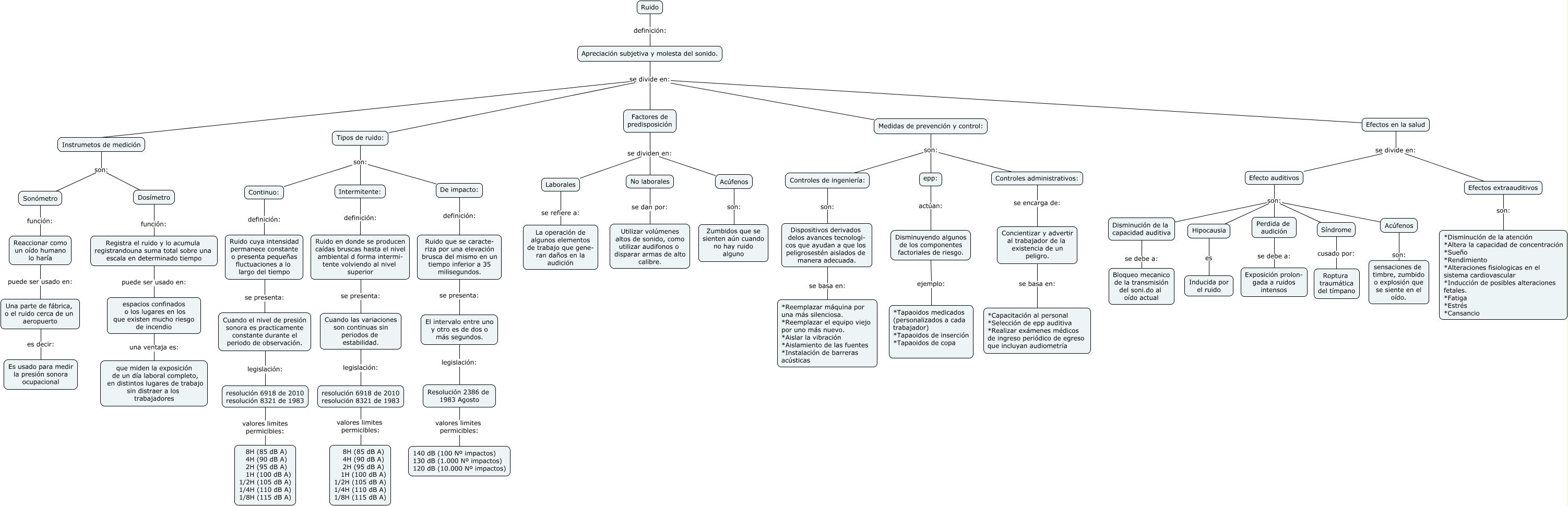
Este Cmap, tiene información relacionada con: Fase 1_Ruido_Condiciones del Ambiente de Trabajo, resolución 6918 de 2010 resolución 8321 de 1983 valores limites permicibles: 8H (85 dB A) 4H (90 dB A) 2H (95 dB A) 1H (100 dB A) 1/2H (105 dB A) 1/4H (110 dB A) 1/8H (115 dB A), resolución 6918 de 2010 resolución 8321 de 1983 valores limites permicibles: 8H (85 dB A) 4H (90 dB A) 2H (95 dB A) 1H (100 dB A) 1/2H (105 dB A) 1/4H (110 dB A) 1/8H (115 dB A), Sonómetro función: Reaccionar como un oído humano lo haría, De impacto: definición: Ruido que se caracte- riza por una elevación brusca del mismo en un tiempo inferior a 35 milisegundos., Hipocausia es Inducida por el ruido, Apreciación subjetiva y molesta del sonido. se divide en: Medidas de prevención y control:, Efectos en la salud se divide en: Efectos extraauditivos, Tipos de ruido: son: De impacto:, Ruido que se caracte- riza por una elevación brusca del mismo en un tiempo inferior a 35 milisegundos. se presenta: El intervalo entre uno y otro es de dos o más segundos., Disminución de la capacidad auditiva se debe a: Bloqueo mecanico de la transmisión del soni.do al oído actual, Intermitente: definición: Ruido en donde se producen caídas bruscas hasta el nivel ambiental d forma intermi- tente volviendo al nivel superior, Registra el ruido y lo acumula registrandouna suma total sobre una escala en determinado tiempo puede ser usado en: espacios confinados o los lugares en los que existen mucho riesgo de incendio, Ruido cuya intensidad permanece constante o presenta pequeñas fluctuaciones a lo largo del tiempo se presenta: Cuando el nivel de presión sonora es practicamente constante durante el periodo de observación., Apreciación subjetiva y molesta del sonido. se divide en: Instrumetos de medición, Disminuyendo algunos de los componentes factoriales de riesgo. ejemplo: *Tapaoidos medicados (personalizados a cada trabajador) *Tapaoidos de inserción *Tapaoidos de copa, Factores de predisposición se dividen en: No laborales, Perdida de audición se debe a: Exposición prolon- gada a ruidos intensos, Dosímetro función: Registra el ruido y lo acumula registrandouna suma total sobre una escala en determinado tiempo, Controles de ingeniería: son: Dispositivos derivados delos avances tecnologi- cos que ayudan a que los peligrosestén aislados de manera adecuada., Dispositivos derivados delos avances tecnologi- cos que ayudan a que los peligrosestén aislados de manera adecuada. se basa en: *Reemplazar máquina por una más silenciosa. *Reemplazar el equipo viejo por uno más nuevo. *Aislar la vibración *Aislamiento de las fuentes *Instalación de barreras acústicas