WARNING:
JavaScript is turned OFF. None of the links on this concept map will
work until it is reactivated.
If you need help turning JavaScript On, click here.
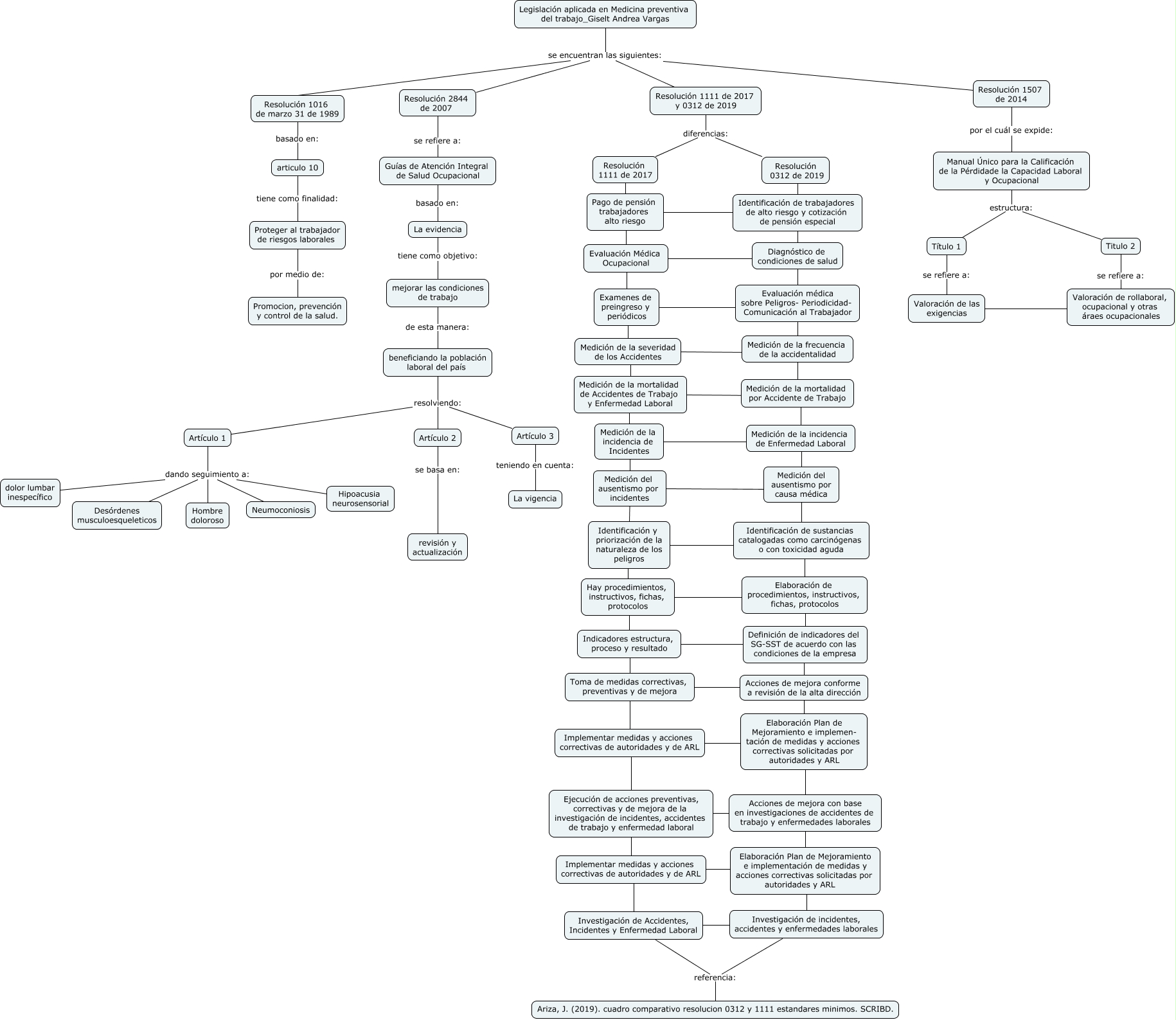
Este Cmap, tiene información relacionada con: Fase 1_Contextualización_Medicina preventiva y del trabajo, Medición de la mortalidad por Accidente de Trabajo ???? Medición de la incidencia de Enfermedad Laboral, Medición de la incidencia de Incidentes ???? Medición de la incidencia de Enfermedad Laboral, Ejecución de acciones preventivas, correctivas y de mejora de la investigación de incidentes, accidentes de trabajo y enfermedad laboral ???? Implementar medidas y acciones correctivas de autoridades y de ARL, Implementar medidas y acciones correctivas de autoridades y de ARL ???? Ejecución de acciones preventivas, correctivas y de mejora de la investigación de incidentes, accidentes de trabajo y enfermedad laboral, Medición de la severidad de los Accidentes ???? Medición de la mortalidad de Accidentes de Trabajo y Enfermedad Laboral, Manual Único para la Calificación de la Pérdidade la Capacidad Laboral y Ocupacional estructura: Titulo 2, Examenes de preingreso y periódicos ???? Evaluación médica sobre Peligros- Periodicidad- Comunicación al Trabajador, Medición de la severidad de los Accidentes ???? Medición de la frecuencia de la accidentalidad, beneficiando la población laboral del país resolviendo: Artículo 2, Guías de Atención Integral de Salud Ocupacional basado en: La evidencia, Examenes de preingreso y periódicos ???? Medición de la severidad de los Accidentes, mejorar las condiciones de trabajo de esta manera: beneficiando la población laboral del país, Legislación aplicada en Medicina preventiva del trabajo_Giselt Andrea Vargas se encuentran las siguientes: Resolución 1507 de 2014, Medición de la incidencia de Enfermedad Laboral ???? Medición del ausentismo por causa médica, Artículo 1 dando seguimiento a: Hipoacusia neurosensorial, Medición de la mortalidad de Accidentes de Trabajo y Enfermedad Laboral ???? Medición de la mortalidad por Accidente de Trabajo, Artículo 1 dando seguimiento a: Desórdenes musculoesqueleticos, Hay procedimientos, instructivos, fichas, protocolos ???? Indicadores estructura, proceso y resultado, Elaboración de procedimientos, instructivos, fichas, protocolos ???? Definición de indicadores del SG-SST de acuerdo con las condiciones de la empresa, Medición del ausentismo por incidentes ???? Identificación y priorización de la naturaleza de los peligros