WARNING:
JavaScript is turned OFF. None of the links on this concept map will
work until it is reactivated.
If you need help turning JavaScript On, click here.
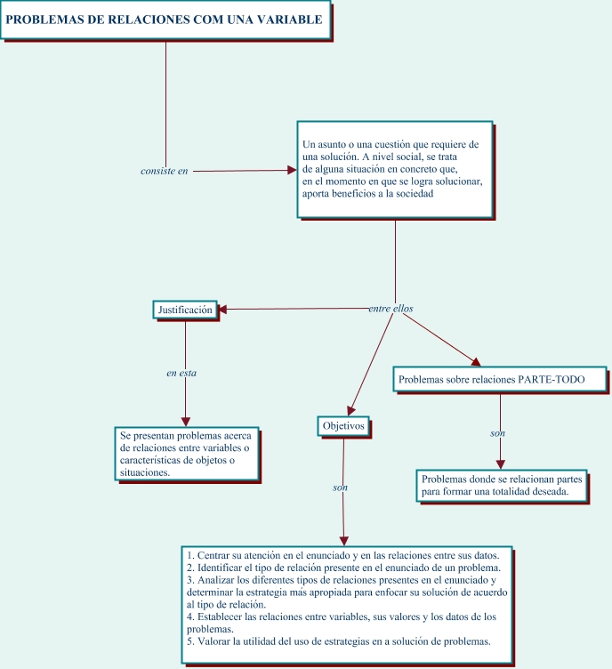
Este Cmap, tiene información relacionada con: grupo2desarrollo, Objetivos son 1. Centrar su atención en el enunciado y en las relaciones entre sus datos. 2. Identificar el tipo de relación presente en el enunciado de un problema. 3. Analizar los diferentes tipos de relaciones presentes en el enunciado y determinar la estrategia más apropiada para enfocar su solución de acuerdo al tipo de relación. 4. Establecer las relaciones entre variables, sus valores y los datos de los problemas. 5. Valorar la utilidad del uso de estrategias en a solución de problemas., PROBLEMAS DE RELACIONES COM UNA VARIABLE consiste en Un asunto o una cuestión que requiere de una solución. A nivel social, se trata de alguna situación en concreto que, en el momento en que se logra solucionar, aporta beneficios a la sociedad, Un asunto o una cuestión que requiere de una solución. A nivel social, se trata de alguna situación en concreto que, en el momento en que se logra solucionar, aporta beneficios a la sociedad entre ellos Justificación, Justificación en esta Se presentan problemas acerca de relaciones entre variables o características de objetos o situaciones., Problemas sobre relaciones PARTE-TODO son Problemas donde se relacionan partes para formar una totalidad deseada., Un asunto o una cuestión que requiere de una solución. A nivel social, se trata de alguna situación en concreto que, en el momento en que se logra solucionar, aporta beneficios a la sociedad entre ellos Problemas sobre relaciones PARTE-TODO, Un asunto o una cuestión que requiere de una solución. A nivel social, se trata de alguna situación en concreto que, en el momento en que se logra solucionar, aporta beneficios a la sociedad entre ellos Objetivos