WARNING:
JavaScript is turned OFF. None of the links on this concept map will
work until it is reactivated.
If you need help turning JavaScript On, click here.
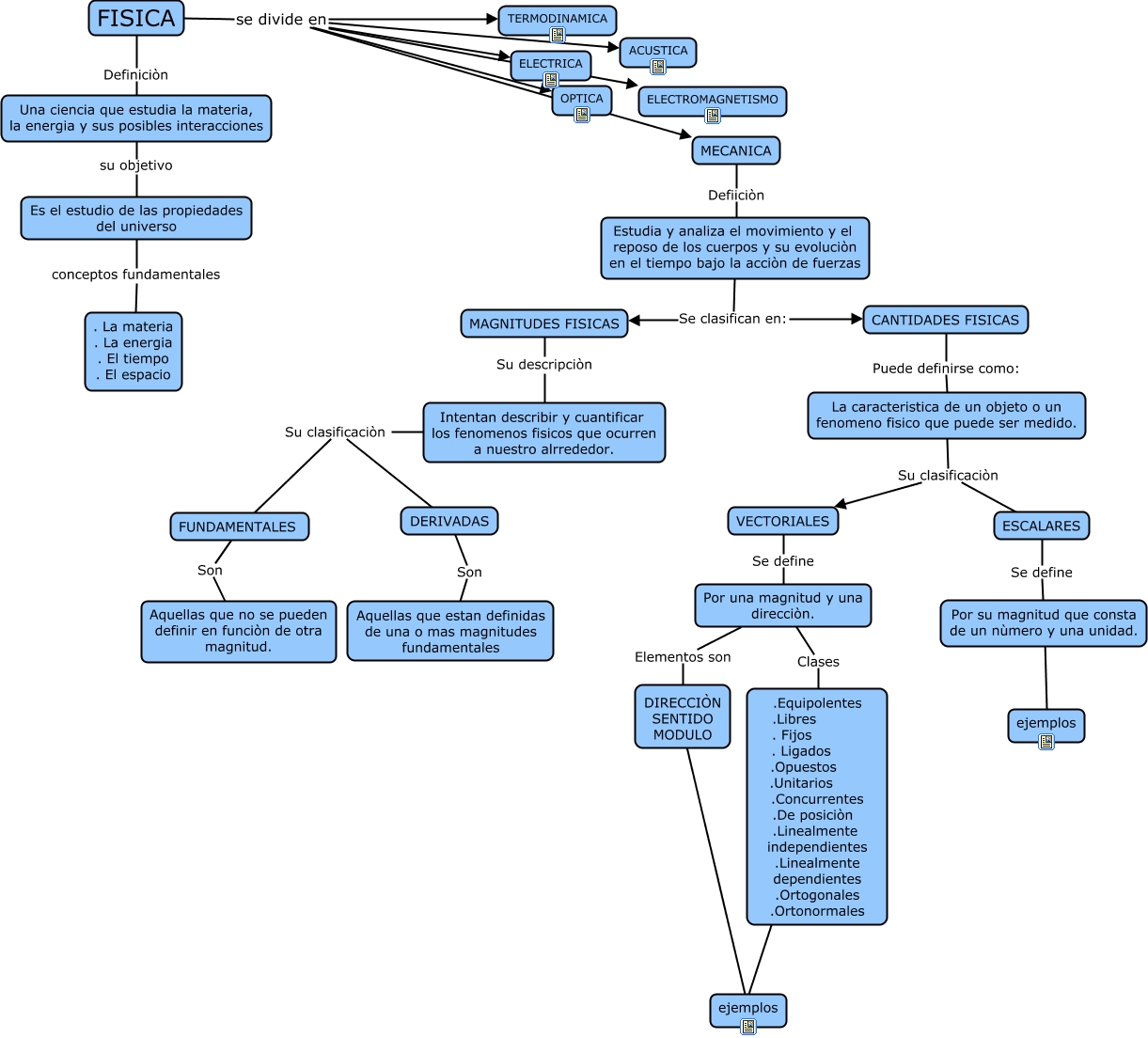
Este Cmap, tiene información relacionada con: Sin Título 1, FISICA se divide en OPTICA, FISICA se divide en ELECTRICA, Por una magnitud y una direcciòn. Elementos son DIRECCIÒN SENTIDO MODULO, VECTORIALES Se define Por una magnitud y una direcciòn., Intentan describir y cuantificar los fenomenos fisicos que ocurren a nuestro alrrededor. Su clasificaciòn FUNDAMENTALES, Intentan describir y cuantificar los fenomenos fisicos que ocurren a nuestro alrrededor. Su clasificaciòn DERIVADAS, Una ciencia que estudia la materia, la energia y sus posibles interacciones su objetivo Es el estudio de las propiedades del universo, CANTIDADES FISICAS Puede definirse como: La caracteristica de un objeto o un fenomeno fisico que puede ser medido., Por su magnitud que consta de un nùmero y una unidad. ???? ejemplos, DIRECCIÒN SENTIDO MODULO ???? ejemplos, ESCALARES Se define Por su magnitud que consta de un nùmero y una unidad., Es el estudio de las propiedades del universo conceptos fundamentales . La materia . La energia . El tiempo . El espacio, FISICA Definiciòn Una ciencia que estudia la materia, la energia y sus posibles interacciones, FISICA se divide en ELECTROMAGNETISMO, MECANICA Defiiciòn Estudia y analiza el movimiento y el reposo de los cuerpos y su evoluciòn en el tiempo bajo la acciòn de fuerzas, DERIVADAS Son Aquellas que estan definidas de una o mas magnitudes fundamentales, Por una magnitud y una direcciòn. Clases .Equipolentes .Libres . Fijos . Ligados .Opuestos .Unitarios .Concurrentes .De posiciòn .Linealmente independientes .Linealmente dependientes .Ortogonales .Ortonormales, MAGNITUDES FISICAS Su descripciòn Intentan describir y cuantificar los fenomenos fisicos que ocurren a nuestro alrrededor., FISICA se divide en TERMODINAMICA, Estudia y analiza el movimiento y el reposo de los cuerpos y su evoluciòn en el tiempo bajo la acciòn de fuerzas Se clasifican en: CANTIDADES FISICAS