WARNING:
JavaScript is turned OFF. None of the links on this concept map will
work until it is reactivated.
If you need help turning JavaScript On, click here.
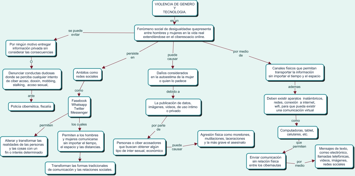
Este Cmap, tiene información relacionada con: diego cibercultura, Fenòmeno social de desigualdadse quepresenta entre hombres y mujeres en la vida real extendièndose en el ciberesoacio online. puede causar Daños considerados en la autoestima de la mujer o quien lo padece, VIOLENCIA DE GENERO Y TECNOLOGIA. es un Fenòmeno social de desigualdadse quepresenta entre hombres y mujeres en la vida real extendièndose en el ciberesoacio online., Fasebook Whatsapp Twitter Messenger permiten Alterar y transformar las realidades de las personas y las cosas con un fin o interés determinado, Fenòmeno social de desigualdadse quepresenta entre hombres y mujeres en la vida real extendièndose en el ciberesoacio online. por medio de Canales físicos que permitan transportar la información sin importar el tiempo y el espacio, Fasebook Whatsapp Twitter Messenger los cuales Permiten a los hombres y mujeres comunicarse sin importar el tiempo, el espacio y las distancias., Fenòmeno social de desigualdadse quepresenta entre hombres y mujeres en la vida real extendièndose en el ciberesoacio online. persiste en Ambitos como redes sociales, Deben existir aparatos inalámbricos, redes, conexión a internet, wifi, para que pueda existir una comunicación virtual como Computadoras, tablet, celulares, etc., Daños considerados en la autoestima de la mujer o quien lo padece debido a La publicación de datos, imágenes, videos, de uso intimo o privado, Computadoras, tablet, celulares, etc. que permiten Enviar comunicación sin relación física entre los cibernautas, Permiten a los hombres y mujeres comunicarse sin importar el tiempo, el espacio y las distancias. y Transforman las formas tradicionales de comunicación y las relaciones sociales., La publicación de datos, imágenes, videos, de uso intimo o privado por parte de Personas o ciber acosadores que buscan obtener algún tipo de inter sexual, econòmico, Por ningún motivo entregar información privada sin considerar las consecuencias O Denunciar conductas dudosas donde se perciba cualquier intento de ciber acoso, doxxin, mobbing, stalking, acoso sexual,, Personas o ciber acosadores que buscan obtener algún tipo de inter sexual, econòmico puede causar Agresión física como moretones, mutilaciones, laceraciones y la más grave el asesinato, Ambitos como redes sociales como Fasebook Whatsapp Twitter Messenger, Enviar comunicación sin relación física entre los cibernautas por medio Mensajes de texto, correo electrónico, llamadas telefónicas, videos, imágenes, redes sociales, Canales físicos que permitan transportar la información sin importar el tiempo y el espacio ademas Deben existir aparatos inalámbricos, redes, conexión a internet, wifi, para que pueda existir una comunicación virtual, Fenòmeno social de desigualdadse quepresenta entre hombres y mujeres en la vida real extendièndose en el ciberesoacio online. se puede evitar Por ningún motivo entregar información privada sin considerar las consecuencias, Denunciar conductas dudosas donde se perciba cualquier intento de ciber acoso, doxxin, mobbing, stalking, acoso sexual, ante Policía cibernética, fiscalía