WARNING:
JavaScript is turned OFF. None of the links on this concept map will
work until it is reactivated.
If you need help turning JavaScript On, click here.
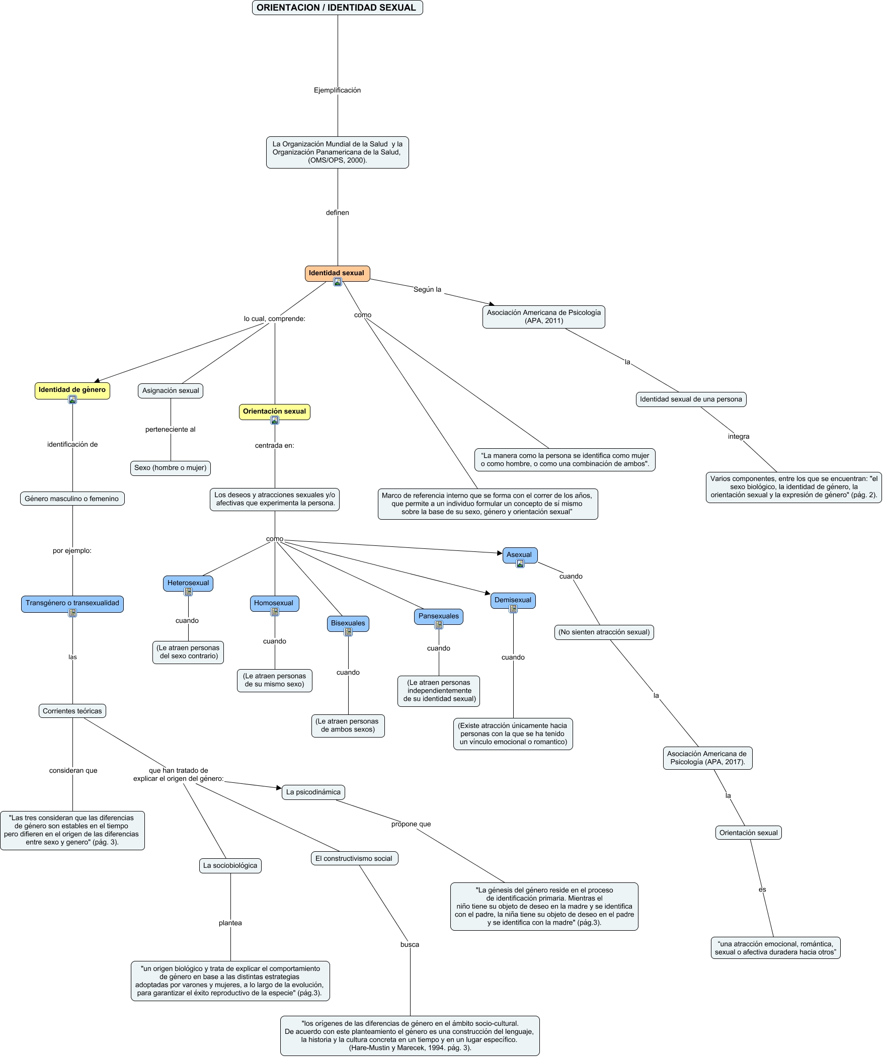
Este Cmap, tiene información relacionada con: LUCELIS SEXUALIDAD, (No sienten atracción sexual) la Asociación Americana de Psicología (APA, 2017)., Transgénero o transexualidad las Corrientes teóricas, Identidad sexual lo cual, comprende: Identidad de género, Identidad de género identificación de Género masculino o femenino, Asignación sexual perteneciente al Sexo (hombre o mujer), Corrientes teóricas que han tratado de explicar el origen del género: El constructivismo social, Identidad sexual lo cual, comprende: Asignación sexual, Corrientes teóricas consideran que "Las tres consideran que las diferencias de género son estables en el tiempo pero difieren en el origen de las diferencias entre sexo y genero" (pág. 3)., La psicodinámica propone que "La génesis del género reside en el proceso de identificación primaria. Mientras el niño tiene su objeto de deseo en la madre y se identifica con el padre, la niña tiene su objeto de deseo en el padre y se identifica con la madre" (pág.3)., Los deseos y atracciones sexuales y/o afectivas que experimenta la persona. como Pansexuales, Los deseos y atracciones sexuales y/o afectivas que experimenta la persona. como Heterosexual, Demisexual cuando (Existe atracción únicamente hacia personas con la que se ha tenido un vínculo emocional o romantico), ORIENTACION / IDENTIDAD SEXUAL Ejemplificación La Organización Mundial de la Salud y la Organización Panamericana de la Salud, (OMS/OPS, 2000)., Identidad sexual de una persona integra Varios componentes, entre los que se encuentran: "el sexo biológico, la identidad de género, la orientación sexual y la expresión de género" (pág. 2)., Los deseos y atracciones sexuales y/o afectivas que experimenta la persona. como Bisexuales, Género masculino o femenino por ejemplo: Transgénero o transexualidad, El constructivismo social busca "los orígenes de las diferencias de género en el ámbito socio-cultural. De acuerdo con este planteamiento el género es una construcción del lenguaje, la historia y la cultura concreta en un tiempo y en un lugar específico. (Hare-Mustin y Marecek, 1994. pág. 3)., Corrientes teóricas que han tratado de explicar el origen del género: La sociobiológica, Orientación sexual es “una atracción emocional, romántica, sexual o afectiva duradera hacia otros”, Los deseos y atracciones sexuales y/o afectivas que experimenta la persona. como Asexual