WARNING:
JavaScript is turned OFF. None of the links on this concept map will
work until it is reactivated.
If you need help turning JavaScript On, click here.
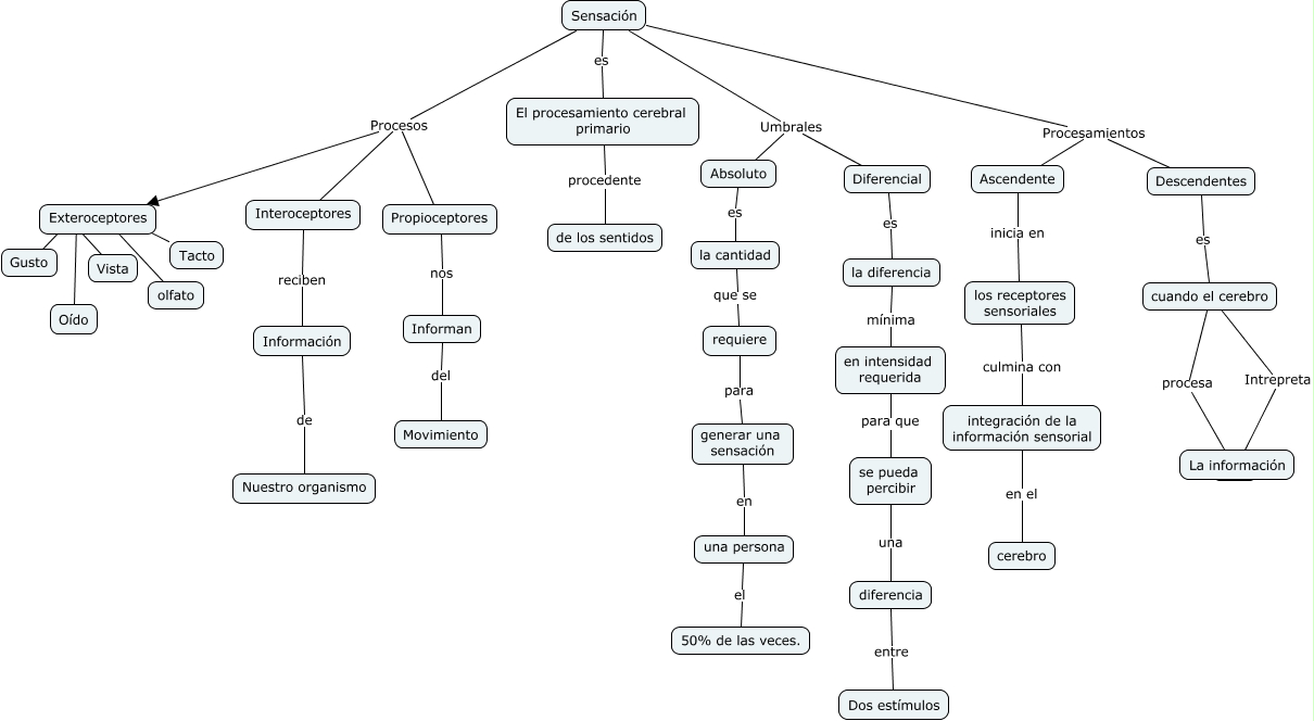
Este Cmap, tiene información relacionada con: Sensación, los receptores sensoriales culmina con integración de la información sensorial, Ascendente inicia en los receptores sensoriales, Exteroceptores ???? olfato, Sensación Umbrales Absoluto, la diferencia mínima en intensidad requerida, en intensidad requerida para que se pueda percibir, la cantidad que se requiere, integración de la información sensorial en el cerebro, Diferencial es la diferencia, Sensación es El procesamiento cerebral primario, requiere para generar una sensación, Informan del Movimiento, Sensación Umbrales Diferencial, Exteroceptores ???? Vista, Sensación Procesos Propioceptores, Información de Nuestro organismo, Propioceptores nos Informan, Exteroceptores ???? Oído, generar una sensación en una persona, Exteroceptores ???? Tacto