WARNING:
JavaScript is turned OFF. None of the links on this concept map will
work until it is reactivated.
If you need help turning JavaScript On, click here.
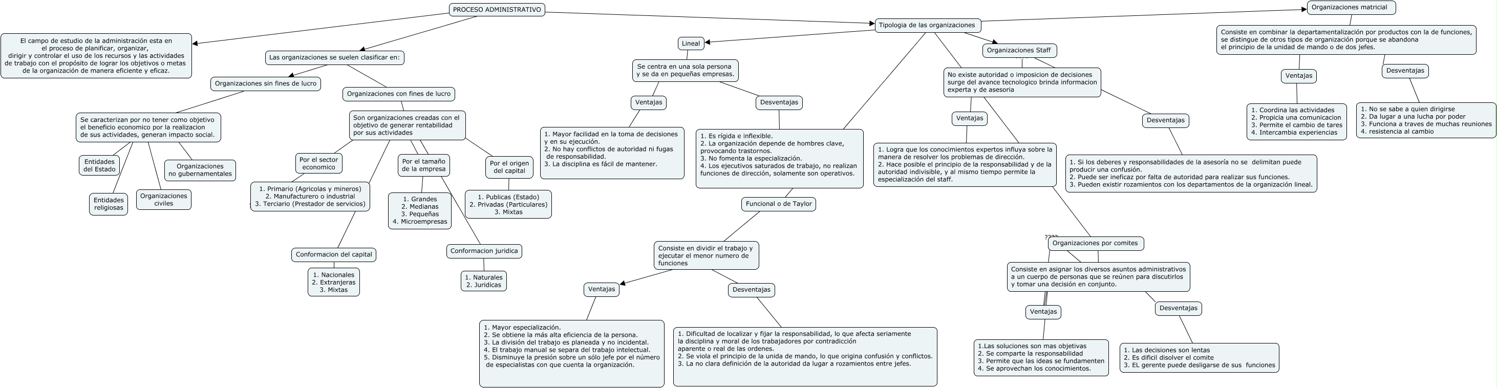
Este Cmap, tiene información relacionada con: Proceso administrativo, Consiste en combinar la departamentalización por productos con la de funciones, se distingue de otros tipos de organización porque se abandona el principio de la unidad de mando o de dos jefes. ???? Ventajas, Organizaciones Staff ???? Desventajas, Son organizaciones creadas con el objetivo de generar rentabilidad por sus actividades ???? Por el sector economico, Consiste en dividir el trabajo y ejecutar el menor numero de funciones ???? Desventajas, No existe autoridad o imposicion de decisiones surge del avance tecnologico brinda informacion experta y de asesoria ???? Ventajas, Organizaciones matricial ???? Consiste en combinar la departamentalización por productos con la de funciones, se distingue de otros tipos de organización porque se abandona el principio de la unidad de mando o de dos jefes., Se caracterizan por no tener como objetivo el beneficio economico por la realizacion de sus actividades, generan impacto social. ???? Organizaciones no gubernamentales, Por el origen del capital ???? 1. Publicas (Estado) 2. Privadas (Particulares) 3. Mixtas, Ventajas ???? 1. Coordina las actividades 2. Propicia una comunicacion 3. Permite el cambio de tares 4. Intercambia experiencias, PROCESO ADMINISTRATIVO ???? Las organizaciones se suelen clasificar en:, Se caracterizan por no tener como objetivo el beneficio economico por la realizacion de sus actividades, generan impacto social. ???? Entidades del Estado, Organizaciones Staff ???? No existe autoridad o imposicion de decisiones surge del avance tecnologico brinda informacion experta y de asesoria, Son organizaciones creadas con el objetivo de generar rentabilidad por sus actividades ???? Por el tamaño de la empresa, Por el sector economico ???? 1. Primario (Agricolas y mineros) 2. Manufacturero o industrial 3. Terciario (Prestador de servicios), Consiste en combinar la departamentalización por productos con la de funciones, se distingue de otros tipos de organización porque se abandona el principio de la unidad de mando o de dos jefes. ???? Desventajas, Tipologia de las organizaciones ???? Lineal, Desventajas ???? 1. Es rígida e inflexible. 2. La organización depende de hombres clave, provocando trastornos. 3. No fomenta la especialización. 4. Los ejecutivos saturados de trabajo, no realizan funciones de dirección, solamente son operativos., Desventajas ???? 1. Dificultad de localizar y fijar la responsabilidad, lo que afecta seriamente la disciplina y moral de los trabajadores por contradicción aparente o real de las ordenes. 2. Se viola el principio de la unida de mando, lo que origina confusión y conflictos. 3. La no clara definición de la autoridad da lugar a rozamientos entre jefes., Por el tamaño de la empresa ???? 1. Grandes 2. Medianas 3. Pequeñas 4. Microempresas, Tipologia de las organizaciones ???? Funcional o de Taylor