WARNING:
JavaScript is turned OFF. None of the links on this concept map will
work until it is reactivated.
If you need help turning JavaScript On, click here.
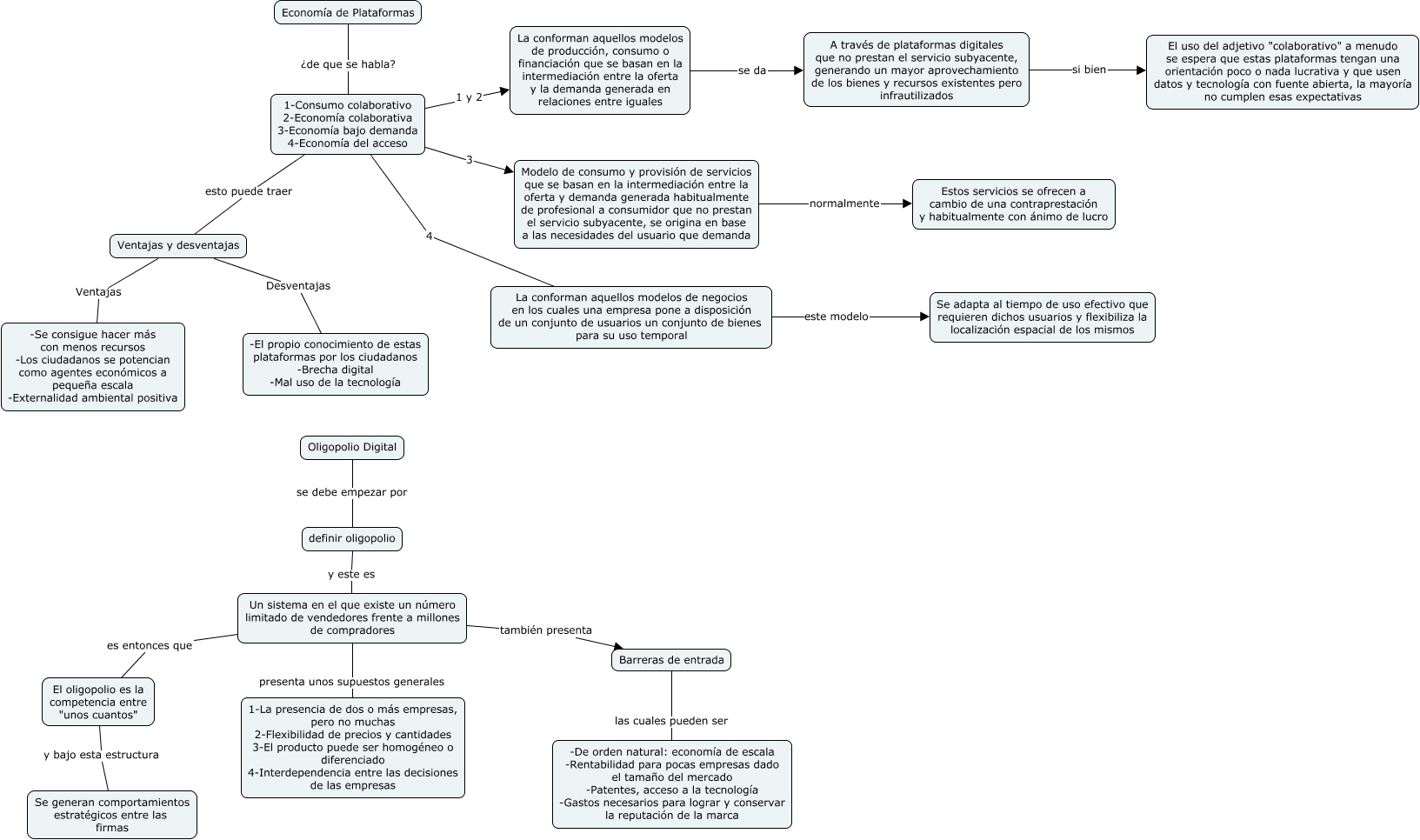
Este Cmap, tiene información relacionada con: Economía de Plataformas, 1-Consumo colaborativo 2-Economía colaborativa 3-Economía bajo demanda 4-Economía del acceso 4 La conforman aquellos modelos de negocios en los cuales una empresa pone a disposición de un conjunto de usuarios un conjunto de bienes para su uso temporal, El oligopolio es la competencia entre "unos cuantos" y bajo esta estructura Se generan comportamientos estratégicos entre las firmas, La conforman aquellos modelos de producción, consumo o financiación que se basan en la intermediación entre la oferta y la demanda generada en relaciones entre iguales se da A través de plataformas digitales que no prestan el servicio subyacente, generando un mayor aprovechamiento de los bienes y recursos existentes pero infrautilizados, La conforman aquellos modelos de negocios en los cuales una empresa pone a disposición de un conjunto de usuarios un conjunto de bienes para su uso temporal este modelo Se adapta al tiempo de uso efectivo que requieren dichos usuarios y flexibiliza la localización espacial de los mismos, A través de plataformas digitales que no prestan el servicio subyacente, generando un mayor aprovechamiento de los bienes y recursos existentes pero infrautilizados si bien El uso del adjetivo "colaborativo" a menudo se espera que estas plataformas tengan una orientación poco o nada lucrativa y que usen datos y tecnología con fuente abierta, la mayoría no cumplen esas expectativas, Un sistema en el que existe un número limitado de vendedores frente a millones de compradores es entonces que El oligopolio es la competencia entre "unos cuantos", Ventajas y desventajas Desventajas -El propio conocimiento de estas plataformas por los ciudadanos -Brecha digital -Mal uso de la tecnología, Un sistema en el que existe un número limitado de vendedores frente a millones de compradores presenta unos supuestos generales 1-La presencia de dos o más empresas, pero no muchas 2-Flexibilidad de precios y cantidades 3-El producto puede ser homogéneo o diferenciado 4-Interdependencia entre las decisiones de las empresas, Ventajas y desventajas Ventajas -Se consigue hacer más con menos recursos -Los ciudadanos se potencian como agentes económicos a pequeña escala -Externalidad ambiental positiva, Oligopolio Digital se debe empezar por definir oligopolio, 1-Consumo colaborativo 2-Economía colaborativa 3-Economía bajo demanda 4-Economía del acceso 3 Modelo de consumo y provisión de servicios que se basan en la intermediación entre la oferta y demanda generada habitualmente de profesional a consumidor que no prestan el servicio subyacente, se origina en base a las necesidades del usuario que demanda, Economía de Plataformas ¿de que se habla? 1-Consumo colaborativo 2-Economía colaborativa 3-Economía bajo demanda 4-Economía del acceso, 1-Consumo colaborativo 2-Economía colaborativa 3-Economía bajo demanda 4-Economía del acceso 1 y 2 La conforman aquellos modelos de producción, consumo o financiación que se basan en la intermediación entre la oferta y la demanda generada en relaciones entre iguales, definir oligopolio y este es Un sistema en el que existe un número limitado de vendedores frente a millones de compradores, Modelo de consumo y provisión de servicios que se basan en la intermediación entre la oferta y demanda generada habitualmente de profesional a consumidor que no prestan el servicio subyacente, se origina en base a las necesidades del usuario que demanda normalmente Estos servicios se ofrecen a cambio de una contraprestación y habitualmente con ánimo de lucro, 1-Consumo colaborativo 2-Economía colaborativa 3-Economía bajo demanda 4-Economía del acceso esto puede traer Ventajas y desventajas, Barreras de entrada las cuales pueden ser -De orden natural: economía de escala -Rentabilidad para pocas empresas dado el tamaño del mercado -Patentes, acceso a la tecnología -Gastos necesarios para lograr y conservar la reputación de la marca, Un sistema en el que existe un número limitado de vendedores frente a millones de compradores también presenta Barreras de entrada