WARNING:
JavaScript is turned OFF. None of the links on this concept map will
work until it is reactivated.
If you need help turning JavaScript On, click here.
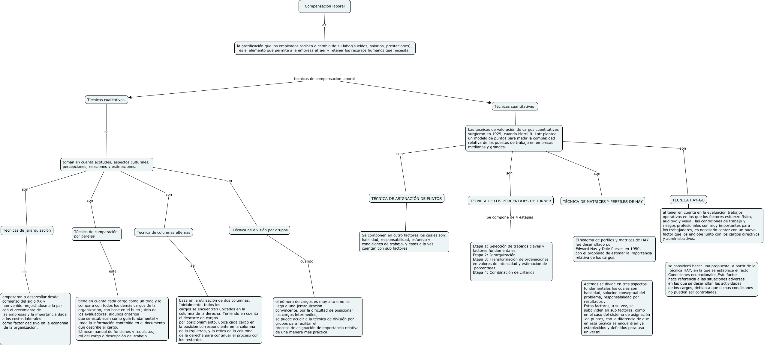
Este Cmap, tiene información relacionada con: mapa gestion, toman en cuenta actitudes, aspectos culturales, percepciones, relaciones y estimaciones. son Técnica de comparación por parejas, toman en cuenta actitudes, aspectos culturales, percepciones, relaciones y estimaciones. son Técnicas de jerarquización, ???? son Técnica de división por grupos, Técnica de columnas alternas se basa en la utilización de dos columnas. Inicialmente, todos los cargos se encuentran ubicados en la columna de la derecha. Teniendo en cuenta el descarte de cargos por posicionamiento, ubica cada cargo en la posición correspondiente en la columna de la izquierda, y lo retira de la columna de la derecha para continuar el proceso con los restantes., TÉCNICA DE MATRICES Y PERFILES DE HAY ???? El sistema de perfiles y matrices de HAY fue desarrollado por Edward Hay y Dale Purves en 1950, con el propósito de estimar la importancia relativa de los cargos., TÉCNICA HAY-GO ???? al tener en cuenta en la evaluación trabajos operativos en los que los factores esfuerzo físico, auditivo y visual, las condiciones de trabajo y riesgos profesionales son muy importantes para los trabajadores, es necesario contar con un nuevo factor que los englobe junto con los cargos directivos y administrativos., toman en cuenta actitudes, aspectos culturales, percepciones, relaciones y estimaciones. son Técnica de columnas alternas, Compensación laboral es la gratificación que los empleados reciben a cambio de su labor(sueldos, salarios, prestaciones), es el elemento que permite a la empresa atraer y retener los recursos humanos que necesita., TÉCNICA DE ASIGNACIÓN DE PUNTOS ???? Se componen en cutro factores los cuales son: habilidad, responsabilidad, esfuerzo y condiciones de trabajo. y estas a la ves cuentan con sub factores, Las técnicas de valoración de cargos cuantitativas surgieron en 1925, cuando Merril R. Lott plantea un modelo de puntos para medir la complejidad relativa de los puestos de trabajo en empresas medianas y grandes. son TÉCNICA DE MATRICES Y PERFILES DE HAY, Las técnicas de valoración de cargos cuantitativas surgieron en 1925, cuando Merril R. Lott plantea un modelo de puntos para medir la complejidad relativa de los puestos de trabajo en empresas medianas y grandes. son TÉCNICA DE ASIGNACIÓN DE PUNTOS, la gratificación que los empleados reciben a cambio de su labor(sueldos, salarios, prestaciones), es el elemento que permite a la empresa atraer y retener los recursos humanos que necesita. tecnicas de compensacion laboral Técnicas cuantitativas, al tener en cuenta en la evaluación trabajos operativos en los que los factores esfuerzo físico, auditivo y visual, las condiciones de trabajo y riesgos profesionales son muy importantes para los trabajadores, es necesario contar con un nuevo factor que los englobe junto con los cargos directivos y administrativos. ???? se consideró hacer una propuesta, a partir de la técnica HAY, en la que se establece el factor Condiciones ocupacionales,Este factor hace referencia a las situaciones adversas en las que se desarrollan las actividades de los cargos, debido a que dichas condiciones no pueden ser controladas., Las técnicas de valoración de cargos cuantitativas surgieron en 1925, cuando Merril R. Lott plantea un modelo de puntos para medir la complejidad relativa de los puestos de trabajo en empresas medianas y grandes. son TÉCNICA HAY-GO, Las técnicas de valoración de cargos cuantitativas surgieron en 1925, cuando Merril R. Lott plantea un modelo de puntos para medir la complejidad relativa de los puestos de trabajo en empresas medianas y grandes. son TÉCNICA DE LOS PORCENTAJES DE TURNER, Técnica de comparación por parejas esta tiene en cuenta cada cargo como un todo y lo compara con todos los demás cargos de la organización, con base en el buen juicio de los evaluadores, algunos criterios que se establecen como guía fundamental y toda la información contenida en el documento que describe el cargo, llámese manual de funciones y requisitos, rol del cargo o descripción del trabajo., la gratificación que los empleados reciben a cambio de su labor(sueldos, salarios, prestaciones), es el elemento que permite a la empresa atraer y retener los recursos humanos que necesita. tecnicas de compensacion laboral Técnicas cualitativas, El sistema de perfiles y matrices de HAY fue desarrollado por Edward Hay y Dale Purves en 1950, con el propósito de estimar la importancia relativa de los cargos. ???? Ademas se divide en tres aspectos fundamentales los cuales son: habilidad, solucion conseptual del problema, responsabilidad por resultados . Estos factores, a su vez, se subdividen en sub factores, como en el caso del sistema de asignación de puntos, con la diferencia de que en esta técnica se encuentran ya establecidos y definidos para uso universal., Técnicas cualitativas se toman en cuenta actitudes, aspectos culturales, percepciones, relaciones y estimaciones., Técnicas de jerarquización se empezaron a desarrollar desde comienzo del siglo XX y han venido mejorándose a la par con el crecimiento de las empresas y la importancia dada a los costos laborales como factor decisivo en la economía de la organización.