WARNING:
JavaScript is turned OFF. None of the links on this concept map will
work until it is reactivated.
If you need help turning JavaScript On, click here.
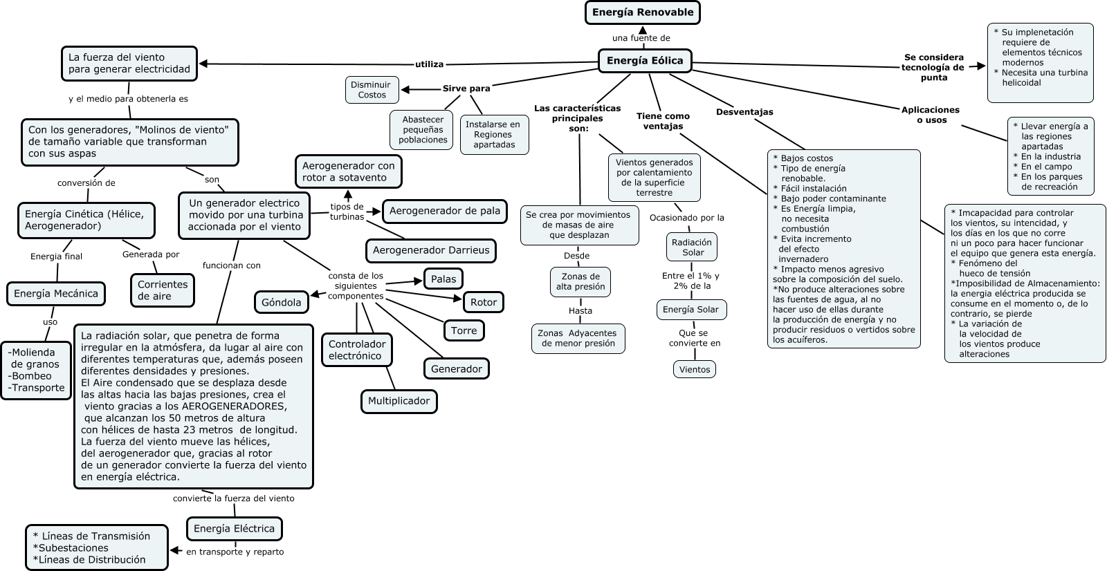
Este Cmap, tiene información relacionada con: Mp_ Energía Eólica_Cs de la Tierra 2019, Energía Solar Que se convierte en Vientos, Energía Eólica Sirve para Abastecer pequeñas poblaciones, Un generador electrico movido por una turbina accionada por el viento consta de los siguientes componentes Rotor, Un generador electrico movido por una turbina accionada por el viento consta de los siguientes componentes Torre, Vientos generados por calentamiento de la superficie terrestre Ocasionado por la Radiación Solar, Energía Mecánica uso -Molienda de granos -Bombeo -Transporte, Un generador electrico movido por una turbina accionada por el viento tipos de turbinas Aerogenerador de pala, Energía Eléctrica en transporte y reparto * Líneas de Transmisión *Subestaciones *Líneas de Distribución, La fuerza del viento para generar electricidad y el medio para obtenerla es Con los generadores, "Molinos de viento" de tamaño variable que transforman con sus aspas, Zonas de alta presión Hasta Zonas Adyacentes de menor presión, Energía Eólica utiliza La fuerza del viento para generar electricidad, Energía Eólica una fuente de Energía Renovable, Energía Eólica Las características principales son: Vientos generados por calentamiento de la superficie terrestre, Energía Eólica Sirve para Disminuir Costos, Un generador electrico movido por una turbina accionada por el viento funcionan con La radiación solar, que penetra de forma irregular en la atmósfera, da lugar al aire con diferentes temperaturas que, además poseen diferentes densidades y presiones. El Aire condensado que se desplaza desde las altas hacia las bajas presiones, crea el viento gracias a los AEROGENERADORES, que alcanzan los 50 metros de altura con hélices de hasta 23 metros de longitud. La fuerza del viento mueve las hélices, del aerogenerador que, gracias al rotor de un generador convierte la fuerza del viento en energía eléctrica., Energía Eólica Tiene como ventajas * Bajos costos * Tipo de energía renobable. * Fácil instalación * Bajo poder contaminante * Es Energía limpia, no necesita combustión * Evita incremento del efecto invernadero * Impacto menos agresivo sobre la composición del suelo. *No produce alteraciones sobre las fuentes de agua, al no hacer uso de ellas durante la producción de energía y no producir residuos o vertidos sobre los acuíferos., La radiación solar, que penetra de forma irregular en la atmósfera, da lugar al aire con diferentes temperaturas que, además poseen diferentes densidades y presiones. El Aire condensado que se desplaza desde las altas hacia las bajas presiones, crea el viento gracias a los AEROGENERADORES, que alcanzan los 50 metros de altura con hélices de hasta 23 metros de longitud. La fuerza del viento mueve las hélices, del aerogenerador que, gracias al rotor de un generador convierte la fuerza del viento en energía eléctrica. convierte la fuerza del viento Energía Eléctrica, Radiación Solar Entre el 1% y 2% de la Energía Solar, Energía Eólica Desventajas * Imcapacidad para controlar los vientos, su intencidad, y los días en los que no corre ni un poco para hacer funcionar el equipo que genera esta energía. * Fenómeno del hueco de tensión *Imposibilidad de Almacenamiento: la energia eléctrica producida se consume en el momento o, de lo contrario, se pierde * La variación de la velocidad de los vientos produce alteraciones, Energía Cinética (Hélice, Aerogenerador) Energia final Energía Mecánica