WARNING:
JavaScript is turned OFF. None of the links on this concept map will
work until it is reactivated.
If you need help turning JavaScript On, click here.
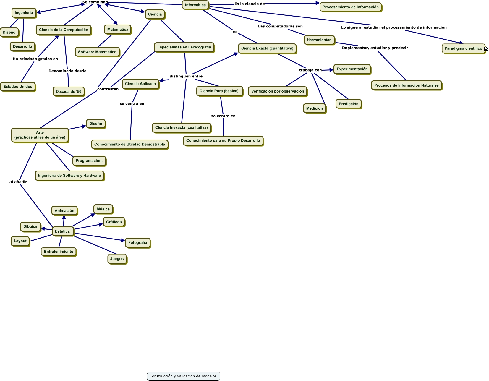
Este Cmap, tiene información relacionada con: Informatica Ciencia, Ciencia Especialistas en Lexicografía, Hipótesis con éxito son Modelos que explican y predicen fenómenos del mundo, Especialistas en Lexicografía distinguen entre Ciencia Pura (básica), Especialistas en Lexicografía distinguen entre Ciencia Exacta (cuantitativa), Matemática Software Matemático, Ciencia de la Computación Se combinan Ingeniería, Estética Layout, Ciencia Se combinan Matemática, Especialistas en Lexicografía distinguen entre Ciencia Aplicada, Ciencia contrastan Arte (prácticas útiles de un área), Ciencia Se combinan Ingeniería, Especialistas en Lexicografía distinguen entre Ciencia Inexacta (cualitativa), Informática Se combinan Ingeniería, Estética Entretenimiento, Francis Bacon realizar Experimentos, Informática Es la ciencia de Procesamiento de Información, Ciencia Exacta (cuantitativa) trabaja con Medición, Ingeniería Desarrollo, Estética Fotografía, Ciencia Exacta (cuantitativa) trabaja con Predicción