WARNING:
JavaScript is turned OFF. None of the links on this concept map will
work until it is reactivated.
If you need help turning JavaScript On, click here.
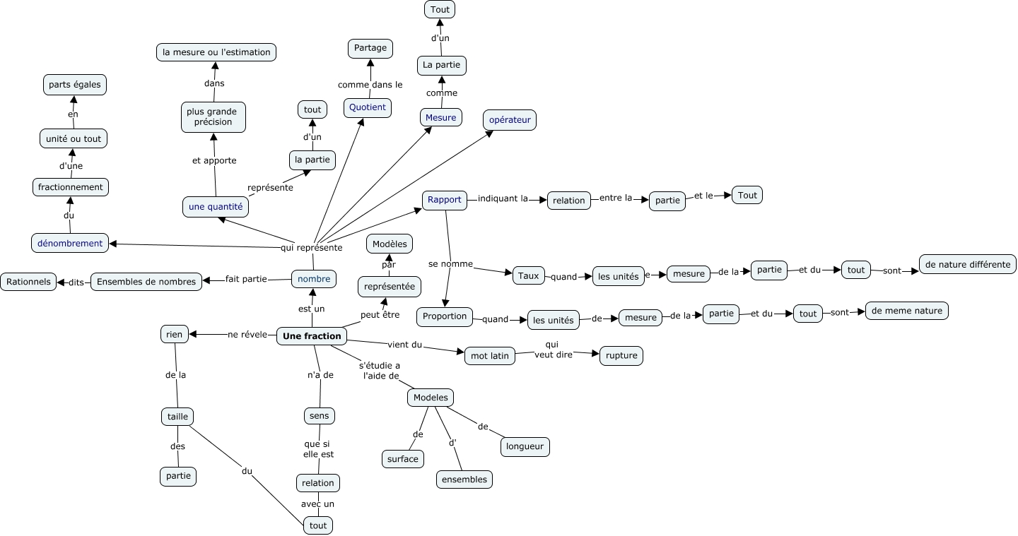
Cette carte de concepts créée avec IHMC CmapTools traite de: Le concept de fraction, partie et du tout, Rapport se nomme Proportion, partie et du tout, La partie d'un Tout, partie et le Tout, rien de la taille, une quantité représente la partie, dénombrement du fractionnement, taille des partie, relation entre la partie, Une fraction ne révele rien, nombre qui représente Rapport, Proportion quand les unités, Une fraction n'a de sens, mesure de la partie, Une fraction vient du mot latin, les unités de mesure, la partie d'un tout, tout sont de nature différente, Mesure comme La partie