WARNING:
JavaScript is turned OFF. None of the links on this concept map will
work until it is reactivated.
If you need help turning JavaScript On, click here.
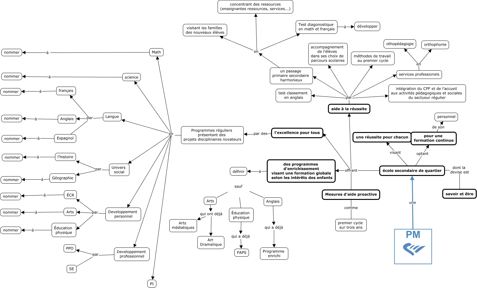
Cette carte de concepts créée avec IHMC CmapTools traite de: Un plan de résussite version nb, Univers social par l'histoire, école secondaire de quartier visant une réussite pour chacun, aide à la réussite par services professionels, école secondaire de quartier dont la devise est savoir et être, Programmes réguliers présentant des projets disciplinaires novateurs en science, un passage primaire secondaire harmonieux en concentrant des ressources (enseignantes ressources, services...), Programmes réguliers présentant des projets disciplinaires novateurs en Developpement personnel, Arts à nommer, Univers social par Géographie, Developpement personnel par ÉCR, pour une formation continue de son personnel, Arts qui ont déjà Art Dramatique, Programmes réguliers présentant des projets disciplinaires novateurs en Math, services professionels en othopédagogie, Anglais à nommer, école secondaire de quartier offrant l'excellence pour tous, l'histoire à nommer, ÉCR à nommer, l'excellence pour tous par des Programmes réguliers présentant des projets disciplinaires novateurs, Developpement professionnel par SE