WARNING:
JavaScript is turned OFF. None of the links on this concept map will
work until it is reactivated.
If you need help turning JavaScript On, click here.
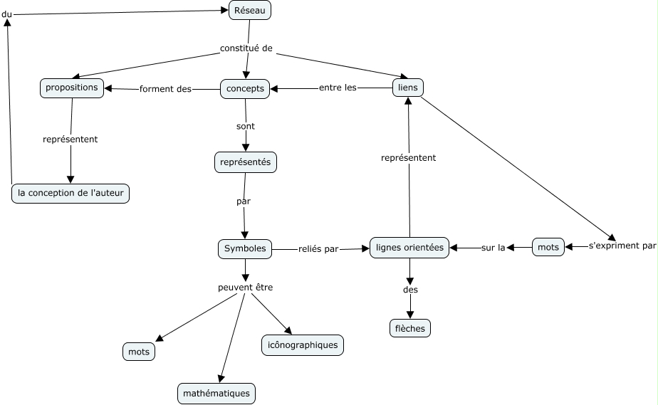
Cette carte de concepts créée avec IHMC CmapTools traite de: Le réseau, liens s'expriment par mots, Symboles peuvent être mathématiques, Symboles peuvent être mots, concepts forment des propositions, Réseau constitué de concepts, propositions représentent la conception de l'auteur, Réseau constitué de propositions, Symboles peuvent être icônographiques, mots sur la lignes orientées, la conception de l'auteur du Réseau, liens entre les concepts, lignes orientées des flèches, représentés par Symboles, Réseau constitué de liens, lignes orientées représentent liens, Symboles reliés par lignes orientées, concepts sont représentés