WARNING:
JavaScript is turned OFF. None of the links on this concept map will
work until it is reactivated.
If you need help turning JavaScript On, click here.
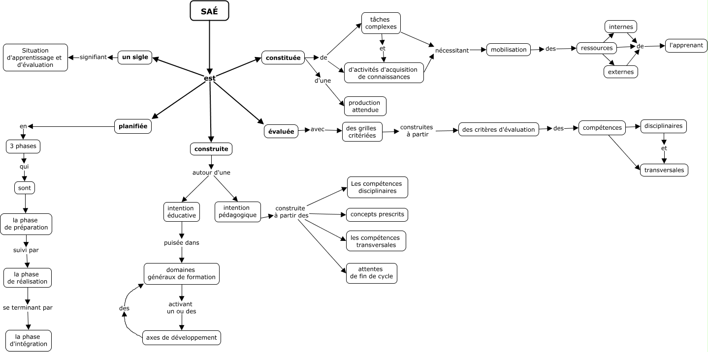
Cette carte de concepts créée avec IHMC CmapTools traite de: Caractéristiques d'une SAÉ, d'activités d'acquisition de connaissances nécessitant mobilisation, mobilisation des ressources, un sigle signifiant Situation d'apprentissage et d'évaluation, construite autour d'une intention pédagogique, internes de l'apprenant, constituée de tâches complexes, la phase de préparation suivi par la phase de réalisation, domaines généraux de formation activant un ou des axes de développement, tâches complexes et d'activités d'acquisition de connaissances, la phase de réalisation se terminant par la phase d'intégration, ressources internes, constituée d'une production attendue, tâches complexes nécessitant mobilisation, construite autour d'une intention éducative, planifiée en 3 phases, compétences disciplinaires, intention pédagogique construite à partir des Les compétences disciplinaires, intention éducative puisée dans domaines généraux de formation, des grilles critériées construites à partir des critères d'évaluation, constituée de d'activités d'acquisition de connaissances