WARNING:
JavaScript is turned OFF. None of the links on this concept map will
work until it is reactivated.
If you need help turning JavaScript On, click here.
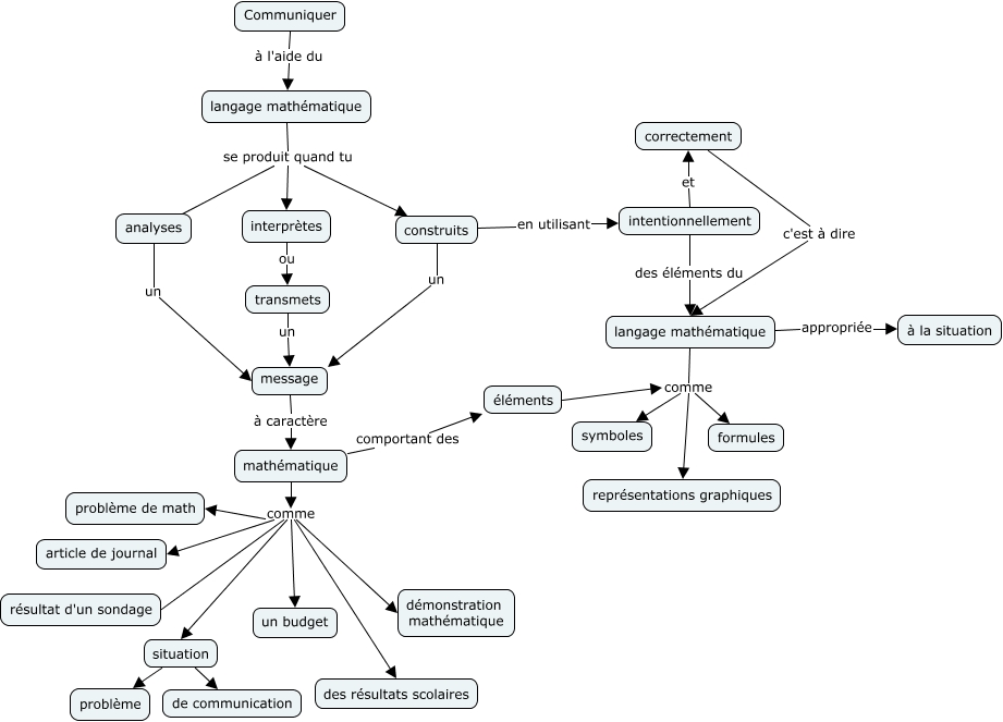
Cette carte de concepts créée avec IHMC CmapTools traite de: Communiquer à l'aide du langage mathématique, mathématique comme article de journal, analyses un message, langage mathématique appropriée à la situation, intentionnellement des éléments du langage mathématique, correctement c'est à dire langage mathématique, transmets un message, mathématique comme situation, langage mathématique se produit quand tu interprètes, éléments comme symboles, mathématique comportant des éléments, langage mathématique comme formules, message à caractère mathématique, mathématique comme des résultats scolaires, intentionnellement et correctement, situation problème, langage mathématique se produit quand tu analyses, langage mathématique comme symboles, Communiquer à l'aide du langage mathématique, mathématique comme un budget, langage mathématique comme représentations graphiques